5月29日,杭州市小学应届毕业生信息确认工作开始,意味着小升初工作全面启动。为方便家长了解今年小升初有关政策,市教育局编制了2023年杭州市小学毕业生升学操作问答,同时还制作了5份操作指南。一起了解↓↓
操作指南
点击下方文字,即可查看相应操作指南:
4. 小升初网上报名操作指南
5. 民办初中补招报名操作指南
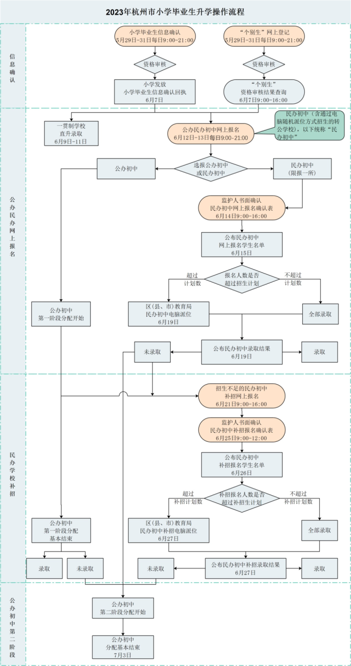
01 小升初具体日程如何安排?


02 小学应届毕业生升学报名如何进行?
2023年小升初继续实行网上报名,包括小学应届毕业生信息确认和网上报名2个阶段。符合在我市就读初中条件的小学应届毕业生(监护人)应在规定时间进行信息确认和网上报名。
方式一:手机端“浙里办”APP
方式二:电脑端浙江政务服务网(网址:www.zjzwfw.gov.cn)
方式三:电脑端杭州市小升初管理系统(网址:czbm.hzedu.gov.cn)
报名时,应在公办初中或民办初中选报一类,其中选报民办初中者限选报一所,具体操作按照系统提示进行。报名时间截止后,报名信息不能更改。
温馨提示
(1)小升初招生录取工作由各区、县(市)教育行政部门组织实施,具体方案详见各区、县(市)教育行政部门公告。
(2)小学应届毕业生信息确认时间为5月29日-31日(每日9:00-21:00)(桐庐县详见当地教育局公告)。
网上报名时间:6月12日-13日(每日9:00--21:00)。
(3)在系统开放的任意时间内完成相应操作即可,完成操作的具体时间不影响招生录取顺序和升学结果。通常系统开放第一天(5月29日)注册登录人数较多,容易发生网络拥堵,建议家长于5月30日开始注册登录,分流高峰。
“小升初管理系统”支持手机端操作,也可以使用电脑并选择360(极速模式)、火狐、谷歌等浏览器。期间如出现无法正常登录系统等情况,请检查网络连接是否正常、电脑浏览器版本及设置是否符合要求,也可联系孩子在读小学班主任或教务员,由其提供帮助。
建议家长适当留出处置时间,不要在5月31日和6月13日晚上临近系统关闭时操作,避免因突遇电脑故障、网络故障等,导致无法在规定时间内完成相应操作,影响升学。
03 “个别生”的对象有哪些?报名如何进行?
“个别生”是指符合下列情形之一的小学毕业生:
①具有主城区(上城区、拱墅区、西湖区、滨江区、钱塘区、西湖风景名胜区)户籍,在主城区外的小学就读,要求回户籍地升学的小学毕业生(注:户籍与学籍分别属于主城区内不同区的,应登录“主城区小学应届毕业生信息确认”界面填报)。
②具有萧山区、余杭区、临平区、富阳区、临安区、桐庐县、淳安县、建德市户籍,在非本区、县(市)小学就读,要求回户籍地升学的小学毕业生。(举例:如户籍在萧山区,实际就读小学不在萧山区,要求回萧山区升学的,应按“个别生”报名。)
③符合市委市政府《关于杭州市高层次人才、创新创业人才及团队引进培养工作的若干意见》等规定引进的高层次人才、创新创业人才子女,省委人才办认定的在杭省部属单位引进的高层次人才子女,持有《杭州市特聘专家证书》、属地为本市的《浙江省海外高层次人才居住证》人才子女,在外地小学毕业,要求到杭州市升学的。
2023年小升初“个别生”实行网上报名,包括网上登记和网上报名2个阶段,信息网上登记时间为5月29日-31日(每日9:00-21:00),网上报名时间为6月12日-13日(每日9:00--21:00)。
符合在我市就读初中条件的“个别生”(监护人)应在规定时间登录系统进行相关操作。
方式一:手机端“浙里办”APP
方式二:电脑端浙江政务服务网(网址:www.zjzwfw.gov.cn)
方式三:电脑端杭州市小升初管理系统(网址:czbm.hzedu.gov.cn)
04 小学毕业生升学网上报名的对象有哪些?
经区、县(市)教育行政部门审核通过的小学应届毕业生(含“个别生”),不包括已被杭州外国语学校初中部、浙江音乐学院附属音乐学校录取和一贯制学校直升的学生。
报名时,应在公办初中或民办初中选报一类,其中选报民办初中者,在“确认升学区、县(市)”的区域内限报一所。
05 选报民办初中前,监护人需要做哪些准备?
监护人应了解拟报学校的办学情况,如办学理念、办学特色、办学条件、收费标准、招生规模、住宿条件等信息,根据孩子和家庭情况,慎重考虑,理性选择。
“公参民”转公学校过渡期内其招生范围、招生方式由各区、县(市)根据实际情况确定并报市教育局备案,可以继续通过电脑随机派位方式招生。具体详见各地招生信息。
06 民办学校招生范围是怎么样的?
根据国家、省市有关文件精神,区、县(市)教育行政部门批设的民办学校在所在区、县(市)范围内招生,未招足的民办学校可继续在所在区、县(市)范围内补招一次(余杭区、临平区范围内民办学校今年在上述两区范围内招生和补招,下同);市教育局批设的民办学校(杭州绿城育华学校、杭州云谷学校、杭州娃哈哈双语学校)应先在学校所在区范围内招生,所在区范围内招不满的,可申请并经市教育局同意,在市域或学校所在区范围内补招一次。
07 民办初中补招网上报名对象有哪些?
除已被杭州外国语学校初中部、浙江音乐学院附属音乐学校、民办初中录取和一贯制学校直升的学生外,所有经区、县(市)教育行政部门审核通过的小学应届毕业生(含“个别生”)均可报名,包括已报名公办初中的学生和民办初中未录取的学生。
招生不足的民办初中补招报名时间:6月21日9:00-16:00。
08 在九年制学校就读的六年级学生可以参加民办初中网上报名吗?
实施小学初中九年一贯制办学的学校,其小学部六年级学生应一次性全部升入本校初中部。具体情况可咨询就读学校及学校所在区、县(市)教育行政部门。
09 选报民办初中后,须监护人书面确认吗?书面确认地点在哪里?如未按时进行书面确认会如何处理?
是的,民办初中网上报名或审批地招生不足的民办初中补招报名后,均须进行书面确认。
在杭州市小学就读的,监护人到就读小学进行书面确认;“个别生”到区、县(市)教育行政部门指定地点进行书面确认。
民办初中网上报名书面确认时间:6月14日9:00-16:00。
招生不足的民办初中补招报名书面确认时间:6月25日09:00-12:00。
未按时进行书面确认的,将按自动放弃报名处理,相应的报名无效。
10 选报同一民办学校的双(多)胞胎子女家庭,如何申请组合绑定参加电脑派位?
双(多)胞胎子女均需正常网上报名,选报同一所民办初中的,监护人可申请组合绑定参加电脑派位。网上报名阶段于6月14日9:00-16:00,补招报名阶段于6月25日9:00-12:00,凭户口簿、出生证等有效证件向所报名的民办学校主管教育部门提出书面申请。如派位录取,则组合绑定的双(多)胞胎均被录取;如派位未录取,则组合绑定的双(多)胞胎均不录取。
11 被民办初中录取的学生能否放弃就读民办初中,参加公办初中升学分配?
不能。是否报读民办初中完全由学生家庭自主决定,监护人在给学生报名前应充分考虑家庭自身情况和学校办学情况等各种因素,慎重决定是否报读民办初中,一旦被所报民办初中录取,录取结果不能更改,公办初中不能录取已被民办初中录取的学生。
12 网上报名或补招报名成功后,是否可以更改?更改次数有限制吗?
在网上报名或补招报名两个阶段对应的系统开放时间内,学生(监护人)可多次进行报名信息修改,修改次数没有限制。相应时间截止后,不能进行报名更改操作。
在相应的系统开放时间内,凭学生的身份证件号码和登录密码进入系统,在报名记录界面,根据系统提示进行操作即可。
需要特别提醒的是,学生(监护人)进行“撤销报名”操作之后,如在网上报名或补招报名截止时间前,未进行“重新报名”的操作,系统将只记录最后一次的“撤销报名”结果,即按撤销民办初中报名处理。请家长务必仔细确认,慎重操作。
13 民办初中网上报名、补招报名学生名单会公布吗?
经监护人签字确认的民办初中网上报名、补招报名学生名单,由民办初中所在地的区、县(市)教育行政部门公布,家长也可通过【浙里办APP—入学早知道—杭州市义务教育阶段学校学生入学】查询,具体时间为:
6月15日,公布民办初中网上报名学生名单。
6月26日,公布民办初中补招报名学生名单。
请家长在规定时间内及时关注,如有异议,请向报名民办初中所在地的区、县(市)教育行政部门咨询。
14 如何查询录取结果?
6月19日,民办初中所在地的区、县(市)教育行政部门公布民办初中录取结果,家长也可通过【浙里办APP—入学早知道—杭州市义务教育阶段学校学生入学】查询。
6月27日,民办初中所在地的区、县(市)教育行政部门公布民办初中补招录取结果,家长也可通过【浙里办APP—入学早知道—杭州市义务教育阶段学校学生入学】查询。
公办初中录取结果由公办初中负责公布,请家长关注区、县(市)教育行政部门和学校的相关招生信息。
15 咨询和投诉电话
上城区教育局:87802200 89500285
拱墅区教育局:88259970 88259199
西湖区教育局:87965058 87965057
滨江区教育局:89520753 89520760
钱塘区教育局:86871717 86871718
西湖风景名胜区:89586912
萧山区教育局:82491672 83698076 82629207(招生期间热线)
余杭区教育局:89391989
临平区教育局:86220109
富阳区教育局:63379560
临安区教育局:63722965
桐庐县教育局:64218517
淳安县教育局:64813180
建德市教育局:64721403
杭州市教育局:89583602