最新!省外来浙返浙人员健康管理措施(8月2日更新)
杭州网  发布时间:2022-08-02 21:33   

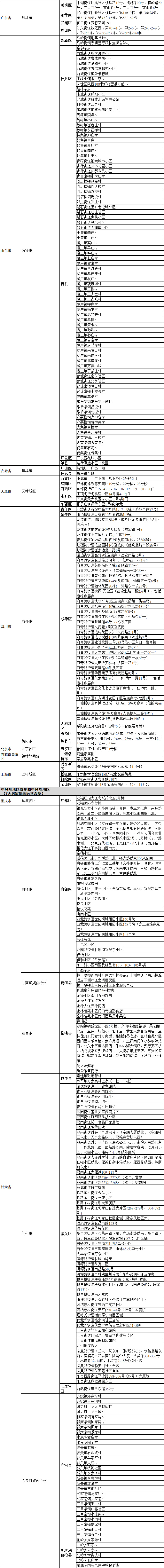
浙江发布消息:8月2日,浙江省防控办发布最新省外来浙返浙人员健康管理措施。

根据《新型冠状病毒肺炎防控方案(第九版)》及省疫情防控办〔2022〕89号文件精神,结合全国中高风险地区划分及最新疫情形势,经专家综合研判,现对省外来浙返浙人员健康管理措施公布如下。

来源:浙江发布  作者:  编辑:张翟
返回
8月2日,浙江省防控办发布最新省外来浙返浙人员健康管理措施。甘肃、安徽、海南等地来浙返浙人员需7天居家监测。