都市快报讯 今天下午,杭州市报名人数超过招生计划数的民办小学(含民转公学校),组织第一轮电脑派位,今年全市73所民办小学(含民转公学校)中,有23所报名人数超过招生计划;其余学校报名人数未超过招生计划数,报名学生无需电脑派位,一次性全部录取。

摇号结束后,各校录取名单将滚动更新……
富阳区
2022年杭州市富阳区永兴学校(小学部)派位录取名单












2022年杭州银湖实验学校(小学部)报名录取名单






2022年杭州市上外附属外国语学校(小学部)报名录取名单




临平区
杭州市临平区信达外国语学校水景校区(小学部)录取名单公布











杭州市临平区信达外国语学校华二校区(小学部)录取名单公布

余杭区
2022杭州绿城育华翡翠城学校一年级新生派位录取名单
本次摇号录取144名学生,现将派位录取名单公布如下:

钱塘区
杭州高级中学教育集团启成学校(小学部)(民转公学校)录取名单公布
杭州高级中学教育集团启成学校(小学部)录取230人(含双胞胎2对)。

杭州养正学校(小学部)(民转公学校)录取名单公布
杭州养正学校(小学部)(民转公学校)录取305人(含双胞胎1对)。

滨江区
杭州市滨江区滨兰实验学校(小学部)录取名单公布
杭州市滨江区滨兰实验学校(小学部):计划招生160人,报名人数170人,派位比1:1.06。

杭州二中白马湖学校小学部(民转公学校)录取名单公布
杭州二中白马湖学校小学部(民转公学校):计划招生144人,报名人数549人,派位比1:3.81。

2022年全市小学一年级新生报名人数约12.5万。今年全市共有73所民办小学招生,招生计划11916人,共报名10757人,报名录取比为0.90:1。

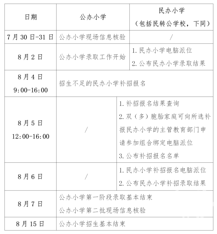
8月4日
招生不足的民办小学补报招生
8月4日,招生不足的民办小学将进行补招报名。
主城区中,位于拱墅区的大关小学(民转公学校),上城区的国泰外语艺术学校(小学部),西湖区的之江外语实验学校,以及钱塘区的杭州市实验外国语学校(小学部),网上报名人数未超过招生计划数,第二轮将在学校所属城区内补招。杭州云谷学校、杭州娃哈哈双语学校(小学部)可在市域范围内补招一次。
来看看各城区有哪些学校将进入第二阶段的补招——

根据今年杭州市义务教育招生政策,今年民办学校招生实行“双锁区”,即第一轮招生不足可以补招,但是第二轮也只能在学校所属城区内补招,不能“跨区”。余杭区、临平区范围内民办学校今年仍在上述两区范围内招生和补招。市教育局批设的民办学校应先在学校所在区范围内招生,所在区范围内招不满的,可申请并经市教育局同意,在市域范围内补招一次。
接下来,公民办小学的招生进程是这样的:
