杭州日报讯 今天杭州上城区一份关于新开办学校教育服务区的征求意见稿引发家长关注,更有不少家长拍手称赞。有家长说,没想到一夜之间,自己坐拥天长小学学区房,以后孩子也能上好学校了。
这些新学校都将在今年9月份招生
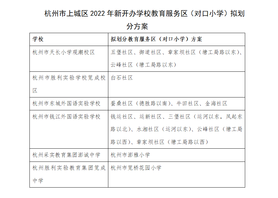
这份《上城区2022年新开办学校教育服务区(对口小学)拟划分方案》明确——
2022年上城区将新开办6所学校,区教育局综合相关区域内学校分布和规模、适龄学生人数、所在社区、交通状况等因素,经前期调研摸底、实地察看、座谈论证、可行性审查等流程,制定了6所新校教育服务区(对口小学)拟划分方案,现就有关情况征求公众意见(时间为2022年2月28日至2022年3月29日)。

如有意见或建议,请于2022年3月29日下午5:00前通过以下途径咨询或反馈。
1.杭州市上城区教育局
电话:0571-86974946,0571-86974947(周一至周五9:00—12:00,14:00—17:00)。
邮箱:423495228@qq.com(须附身份证号码、户籍所在社区及联系方式)。
2.浙江诺力亚律师事务所(第三方社会风险评估单位)
联系人:杨钰,联系电话15268829636;钱程,联系电话17888214701。
邮箱:
597093053@qq.com,1224358577@qq.com(须附身份证号码、户籍所在社区及联系方式)。
来信地址:浙江省杭州市余杭区仓前街道时代天元城19幢2904-2908室,邮编311100。
可以看到,公告中的6所学校多位于城东,其中四所新校采用了集团化办学的模式,引进了天长小学、胜利实验学校、采实教育集团。经确认,这些新校将在今年6月份招生,9月份正式启用。
有网友表示,其中钱江外国语实验学校不是新校,为什么也在表格当中。
点点君也从钱江外国语实验学校了解到,今年学校有新增教育资源,所以在原来的学区基础上进行了整体调整。
上城区教育局相关工作人员表示,方案正在征求意见当中,期间已经收到了很多反馈,后续可能会对这份方案进行调整。随着杭州城市东扩,城东板块大量人口导入。在区委区政府的大力支持下,上城区每年都有大批新校建成交付、高起点开办来满足老百姓对入学的渴望、对美好教育的向往。2022年我区建成交付新校共6所,因此需对原有区域相关教育服务区(对口小学)进行调整。
区教育局一方面按照相对稳定和相对就近等原则,根据区域内学校分布、学校规模、适龄学生人数、所在社区、交通状况等因素,经前期调研摸底、实地察看、座谈论证、可行性审查等流程,科学制定新校教育服务区(或对口小学)拟划分方案,确保公平。
另一方面积极推进名校集群化,构建教育“新共同体”,推动区域内优质基础教育资源在校园文化、课程架构、学校管理、教师培养等方面的共建、共融和共享,促进共同富裕,全力打造优质均衡、人民满意的美好教育引领区。
上城教育十四五规划也正在征求意见
其实早在去年行政区划调整后,如何优化各类教育资源均衡布局就成为大家关注的热点话题。
点点君关注到,日前,上城区教育事业十四五发展规划也正在征求意见,其中就提到了这一块内容——
优化各类教育资源均衡布局。根据“突出重点、优化结构、完善配套、适度超前”原则,科学规划和布局建设各类教育资源,进一步扩大优质教育资源供给。
准确把握新一轮城市总体规划与行政区划调整的契机,高质量编制《上城区中小学布点专项规划》《上城区学前教育布点专项规划》,加强建设时序管理,提升学校建筑形态,推进新校新园项目建设。
“十四五”期间,新建设学校、幼儿园63所,新增教育用地总面积约 111万方,其中九年一贯制学校6所,初中10所,小学13所,幼儿园34所,有机提升更新老校10所,提升标准化学校建设水平,实现“扩充教育资源总量,扩大教育品牌覆盖”的目标,确保全区标准化学校比例达 100%。
着重加强钱江新城二期、城东新城、艮北新城等区块的中小学校配套建设,打造区域教育品牌,实现教育发展与城市发展同步。
还提到了民办学校未来发展规划——
促进公办民办教育协调发展,坚持党对教育工作的全面领导,坚持社会主义办学方向,坚持教育公益性原则。
全面梳理区域内现有的民办学校,建立健全民办教育分类管理制度,稳步推进民办义务教育规范发展专项工作,通过停办、转制、规范办学等方式进一步理顺体制机制,确定民办义务教育学校“一校一策”的后续发展方案,完善差别化的政府扶持政策。
保障民办学校教师享有与公办学校教师同等的法律地位,在养老、医疗、保险等方面加大政策支持力度,积极稳妥做好公办学校在编教师到民办中小学任教清理规范工作。
进一步规范民办学校的办学行为,优化民办学校法16人治理结构,落实现代学校制度建设,加强招生入学、课程开设、教材选用、教育教学、收费公示等方面的规范管理,促进民办教育健康发展。