杭州日报综合 11月2日下午,江苏常州市接到外省市确诊病例密接人员协查通报,并通过发热门诊监测,发现3名人员新冠病毒核酸检测阳性。目前江苏常州暂停一切线下教学,加强校园封闭管理。
浙江各地始终绷紧疫情防控这根弦,以最严格的举措守护校园安全、守卫师生健康。
杭州小学有序组织学生接种疫苗
连日来,全省多地陆续开启3-11岁周岁人群的新冠病毒疫苗接种工作。杭州小学生家长也陆续接到了学校的疫苗接种通知。
“之前打其他疫苗我哭过,这次感觉没那么痛,可能我长大了吧。”近日杭州市东城二小三年级男孩贝贝(化名)在妈妈的陪伴下,在上城区九堡街道方舱接种点完成了新冠病毒疫苗接种。

杭州市上城区九堡街道社区卫生服务中心临时扩增至9个登记台和8个接种台,安排了25位医务人员在现场为前来打疫苗的孩子和家长服务。

不少学校实时统计接种人数,并在周末为尚未接种的学生提供专场。
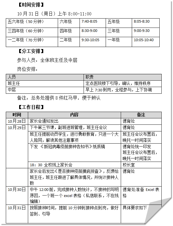
杭州市钱学森学校一(2)班班主任盛宇今天傍晚在班级群内发起疫苗接种的报名接龙。
盛老师说,学校上周末已经发布了疫苗接种通知,这两天又在家长中做了一份问卷调查,进行排摸统计,了解接种情况。本周末学校将为学生们在紫阳街道安排接种专场。
九莲小学在接到疫苗接种通知的第一时间召开行政会议,讨论制定学生新冠病毒疫苗接种工作方案。

校长蒋晓在班主任会上对全体班主任作方案解读,在线上家长会上就疫苗接种作详细解读,下发《致家长的一封信》和《新冠病毒疫苗接种告知书》,鼓励学生及时接种。

接种当天,学校统一组织,分年级、分时段错峰进行接种。学校中层全程参与,分工有序,做好引导、答疑与组织等工作,保证接种有序、顺利进行。经过一上午的努力,学校共有786名学生成功种苗,接种率高达85%。
浙江多地对近期校园疫情防控
进行了最新部署
台州、宁波市教育局从严从紧做好近期校园疫情防控工作。
各地各校要聚焦重点人群、风险人群,做到迅速行动、快速处置,对国内中高风险地区来甬返甬师生,严格落实风险人群的落地排查、核酸检测等措施,坚决杜绝因排查管控不及时、失管漏管脱管导致的疫情传播扩散。
对国内疫情中高风险地区来甬返甬师生,要协助卫生行政部门做好“14+7”健康管理措施,对全域封闭管理地区、同时空伴随人员,参照实施“14+7”健康管理措施等。校门口继续严格落实“测温、亮码、戴口罩”的措施。要严格控制师生出省行为,坚持“非必要不出省”的原则。
按照“非必要不举办”“能线上不线下”的原则严格控制校内各项会议活动,必须召开的线下会议活动,与会代表为省内的,在严格控制会议规模,从严做好疫情防控工作的前提下可正常举行;有省外代表参加的会议活动,按“能缓办则缓办”的要求,原则上暂时顺延至11月11日后视情召开。
全面压实学校主体防控责任。各地各校要做好宣传引导工作,增强师生防控意识,养成戴口罩、用公筷、不集聚等良好卫生习惯。
全国多地发布通知
暂停或推迟相关考试
近日,受本轮新冠肺炎疫情影响,全国多地发布通知暂停或推迟相关考试。
文化和旅游部消息,2021年全国导游资格考试北京、天津、山西、内蒙古、陕西、甘肃、青海、宁夏、新疆维吾尔自治区、新疆生产建设兵团考区内的考试延期举行,山东日照考试取消。
甘肃省教育考试院官网消息,甘肃省2021年下半年中小学教师资格考试笔试推迟,合并至2022年上半年中小学教师资格考试笔试一并组织实施。本次延期举行考试受到影响的考生,已通过的笔试科目成绩有效期自动延长半年。本次考试报名费将按原缴费渠道全额退回。
江西省教育考试院消息,部分因疫情无法正常参加江西省2021年下半年中小学教师资格考试(笔试)的考生,可申请退费。因疫情缺考的考生可于11月1日至11月5日每天9时至17时向报考考区所在设区市的招生考试机构提出退费申请,过期不予受理。
●浙江防疫动态
11月2日0-24时,新增确诊病例1例(为之前俄罗斯输入的无症状感染者转确诊),新增无症状感染者1例(坦桑尼亚输入),已排查密切接触者均已实施集中隔离。截至2日24时,累计报告确诊病例1496例(境外输入病例276例)。
●全国疫情快讯
11月2日0—24时,31个省(自治区、直辖市)和新疆生产建设兵团报告新增确诊病例109例。其中境外输入病例16例(上海5例,广东4例,云南2例,辽宁1例,浙江1例,山东1例,广西1例,四川1例),含3例由无症状感染者转为确诊病例(辽宁1例,浙江1例,四川1例);本土病例93例(黑龙江35例,均在黑河市;河北14例,均在石家庄市;甘肃14例,其中天水市13例、兰州市1例;北京9例,均在昌平区;内蒙古6例,均在阿拉善盟;重庆4例,其中九龙坡区2例、巴南区1例、长寿区1例;青海4例,均在西宁市;江西2例,均在上饶市;云南2例,均在德宏傣族景颇族自治州;宁夏2例,均在银川市;四川1例,在成都市),含1例由无症状感染者转为确诊病例(在北京)。无新增死亡病例。新增疑似病例1例,为境外输入病例(在上海)。