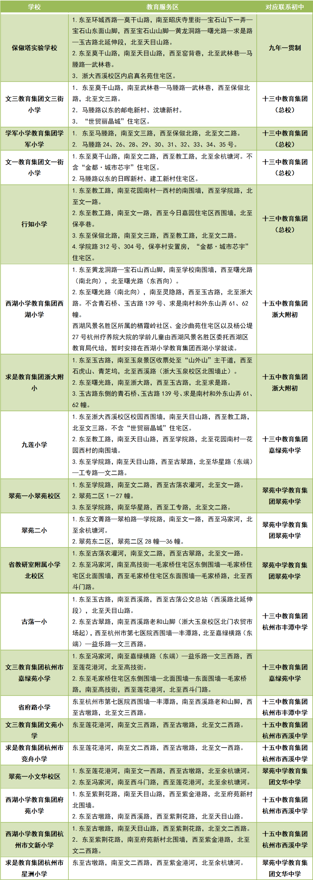
美丽西湖消息:根据西湖区新建住宅和现有学校招生规模等情况,2021年西湖区公办小学教育服务区作了部分调整,主要新增了“麦岭沙小学”的教育服务区,请各位家长收藏哦!


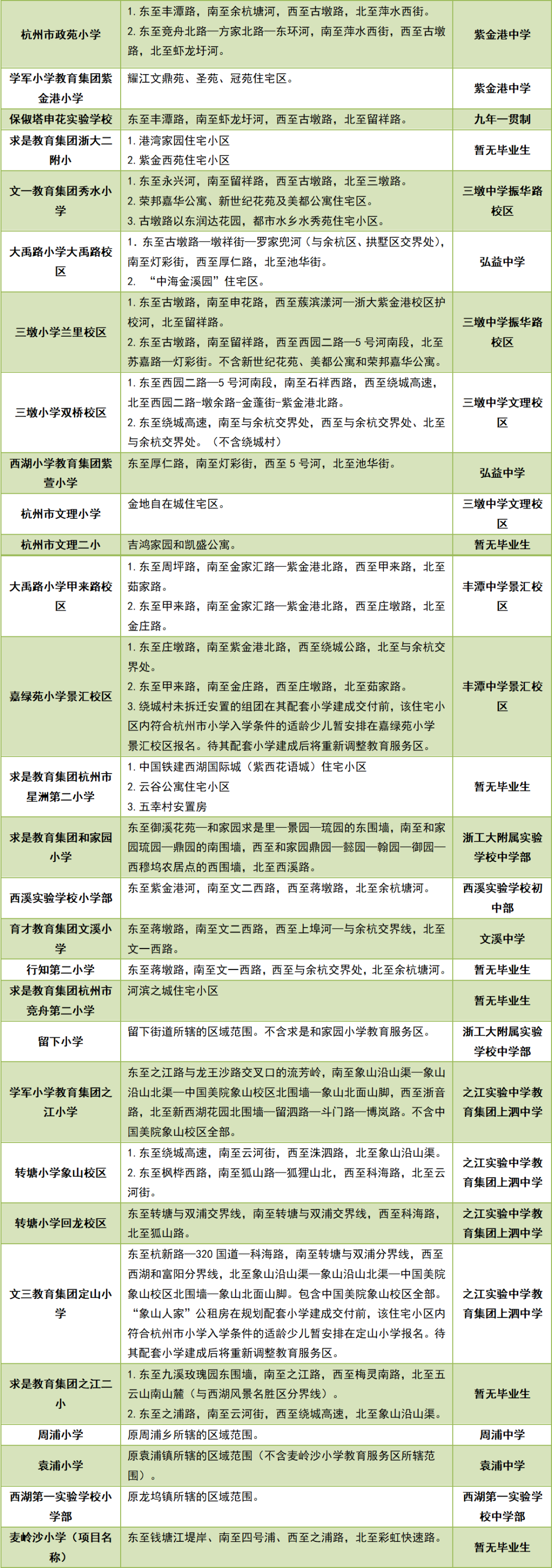
注:融信“杭州公馆”住宅小区在规划配套小学建成之前,在文一街小学师苑校区报名,待其规划配套小学建成后将明确教育服务区。其他说明
1.上述教育服务区的划分自公布之日起执行。以上仅作为2021年西湖区小学服务区的公布结果,以后均以当年公布的教育服务区为依据。今年的入学报名办法将在《 2021年西湖区义务教育阶段学校招生分配工作方案》中具体明确。
2.上述教育服务区仅包含已经区教育行政部门备案明确的住宅。以后新建或改扩建的住宅,将另行确定其教育服务区,并以区教育行政部门公布的文件为准。
3.上述教育服务区的划分今后会因规划布局、新建学校、招生容量等因素进行调整,请慎将现教育服务区作为购房迁户就读该学校的依据。