
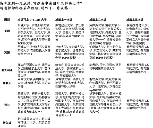
美国
留学最热门的国家
美国的高校等教育质量在全世界首屈一指,4000多所高等教育机构资源,自由开放的专业选择体系,让它成为近几年高考后留学的最热门国家。美国由于学校多,所以留学的途径也很多样。除了传统的直接申请以外,还有大学预科、无语言双录取、社区学院项目等多种途径。
杭州女孩曾丹璐2008年毕业于杭州高级中学。那时候,学校里像她这样高考后才开始准备留学的学生不多。不过,现在的曾丹璐已经是佛罗里达州迈阿密大学的研究生,并且已经在4大会计师事务所之一的安永会计师事务所谋到一份不错的工作。
曾丹璐说,现在回想起来高考考砸了反而是件好事,让她能够更早出国。虽然她是高考分数出来以后才开始着手准备出国,但是目标比较明确——美国。
由于美国高校普遍不认可国内高考成绩,高考后留学只有两种选择——
想高考当年就出国,那么就选择读美国高校的预科。
不想读预科,就准备语言考试、SAT成绩、个人材料,走正常申请渠道,次年入学。
美国高校分1月和9月春秋两季入学。小曾选择了申请第二年1月的春季入学。而接受国际学生春季入学的美国高校并不多,综合考虑下,她选择了当时排名50多位的佛罗里达州迈阿密大学。
其实高考后开始准备语言是件很仓促的事。一般情况下当年的10月美国高校的提前批申请已经开通。在越早申请越好的情况下,要在短短3个多月的时间把托福和SAT都考出好成绩是很困难的。
小曾当时就没有准备SAT,好在学校当时对SAT的要求没有做硬性的规定。她建议,打算去国外读大学的同学应该在高中低年级就开始准备语言,这样即使是高考后再开始申请,也会从容很多。
小曾说,虽然她的学校在国内的知名度不高,但她觉得这是一所比较适合她的学校。以她在美国的经历来看,除非像常春藤盟校,其他美国排名前100的学校并不会有特别大的差距。对个人来说,重要的是所学专业,不是一个学校的名气。对于就业来说,学校所在的地理位置很重要,在经济发达的地区,学校会给学生提供很多的就业机会。
英国
可以9月份去读预科,也可大一转学
英国留学的人数每年都在稳定增长,不过高考后留学并不是英国留学的主力军。在去英国留学的学生中以女生居多,10个留学生中有7个是女生。英国本科3年、研究生1年的学制很受女生家长的欢迎。
新通留学欧亚总监李莹,做英国留学已经11年。她说:“高考后留学英国有好多个阶段,比如当年9月份出发读预科,或者到大一再转学。”
英国的高校不认可高考成绩,并且英联邦教育体制都要求本科留学生先读一年预科,才能进入大一。如果想要赶上当年9月的预科入学,学生只有2-3个月做留学准备,非常紧张。
碰到这种情况,他们都帮学生制定时间表,有时候排得很苛刻,比如要在几号之前拿到雅思5-5.5分,单项不低于5分。不然都赶不上读预科,只能推迟到第二年1月成行。
当下,家长和孩子比较能接受的方案,是让孩子在国内边读大学边准备留学,申请第二年9月直接进入英国大学读书。这要求学生录取的大学至少是三本以上,最好在当年10月以前拿到雅思6.5分。
这个方案的关键在于国内大学的志愿一定要填好。在选校方面,英国大学十分看重学生国内大学排名。985、211学校会给学生带去很大的竞争优势,甚至一些英国高校明确表示只接受985、211大学的学生。在申请留学时,地理位置不好的985、211的大学比浙江的其他大学更加有优势。
在选专业方面,商科、理工科土木工程、生物制药、计算机、电子工程等专业所学课程与英国大学相同专业课程的契合度最高。在申请时,会比较顺利。如果选择了医学专业、插画专业,与英国差别很大,很难申请成功,大部分学生还是需要先读预科。
另外,英语专业对于留学准备很有利,但是出国后的专业选择程度很低。数学专业则可以选择工程类、物理类、化学类等专业。
加拿大
想要申请好大学一定要有高考成绩
加拿大许多高校明确规定,申请入学的中国学生需要提供高考成绩或《高校录取通知书》。高考成绩是加拿大优质高校审核学生的必要标准。一般的公立院校都要求申请人高考成绩不低于二本线。如果申请加拿大排名前五的大学,高考成绩需要达到一本线以上。
不过,高考分数并不是起到决定性作用的参考标准。杭州女孩李嘉怡虽然高考分数差一点,但是她高中平时成绩和语言成绩优秀,被多伦多大学、英属哥伦比亚大学的录取。最终她选择多伦多大学。
李嘉怡说:“我平时成绩蛮好的,年级排名60多名。当时都觉得高考一本肯定没问题。结果发挥不好,一本线差几分。我心想既然上不了国内985、211的大学,那还是出国吧。所以知道分数以后就马上开始咨询出国的事情。”
李嘉怡说,在她的思想中,英国偏保守,美国竞争太激烈,又不太安全,而加拿大离美国近,今后想去美国也方便;另外,华人比较多,生活不成问题;最重要的是,国家比较和平,治安好。所以她选择了加拿大。
加拿大是有预科项目可供选择的,要求不高,根据李嘉怡的情况当年走应该没有问题,但她还是选择了直接申请本科。李嘉怡说:“我去了解过预科,感觉不好。有很多去上预科的同学一直没有通过考试,一期一期付钱读。我觉得读大学的费用已经很贵了,不如在国内学好语言再出去。”
和很多高考后留学的同学一样,李嘉怡也没有了暑假,立刻投入学习语言。在复习的那两个月,她的作息表是这样的:每天上午10点起床,开始看英语,一直看到下午。吃了晚饭,会去找外教练口语和写作,直到夜深了才回家。最后雅思考了7分,李嘉怡才感到这段时间过得很累。
今年9月,李嘉怡就要去加拿大了。虽然比同龄的同学晚了一年上大学,但李嘉怡并不觉得有什么。她说:“国外的高中毕业生,很多不是当年就去读书。他们会花一年时间做自己想做的事情,比如去环游世界,去做志愿者。这在国外是普遍现象。我也做了很多我自己喜欢做的事情,我利用这段时间把高中想看却没时间看的电影和小说看了个遍,感觉很满足。”
在国内无法选择心仪高校的李嘉怡,通过留学进入了世界排名前30的加拿大多伦多大学。李嘉怡在感到喜悦的同时,也暗暗下定决心大学一定要取得好成绩,争取研究生申请到美国的高校。
欧洲小语种国家
对高考成绩要求不高
德国、意大利、西班牙等欧洲小语种国家的公立大学,都需要中国学生提供高考成绩,不过要求并不高。
德国面向高考生的留学项目,一般要求学生国内高考成绩达到二本以上才可以申请,并且最终录取还需要通过校方组织的考试。浙江大学外国语言文化与国际交流学院继续教育中德项目的负责人姚丽玲说:“德国的高校办学严谨,教育水平高,尤其是在理工科方面。我最近接待的高考生基本上都来自杭州的前8所高中,他们的高考成绩都不错。”
6月29日、30日,7月5日,陆续会有3个德国本科项目来到浙大,进行全英文的测试,主要包括数学和英语两个科目。
意大利留学近年来越来越受到欢迎。根据意大利驻沪总领馆文化处的不完全统计,去年通过官方留学计划去意大利的中国学生、学者近1万人(包括短期留学)。意大利公立大学的“马可·波罗”计划,艺术类留学的“图兰朵”计划都属于政府官方的留学计划。中国高中毕业生申请需参加高考,高考成绩要达到380分以上。
西班牙的本科项目,也要求学生必须参加国内高考,对高考成绩要求不高。学生申请后需要在国内读半年西班牙语课程。第二年初赴西班牙再读半年语言课程。完成语言课程后,需将高考成绩转换成为西班牙公立大学的专业录取分数,以此选择西班牙的公立大学及专业。
新加坡
公立大学需要达到一本线
新加坡也是国内高考生比较关注的亚洲留学目的地。施强留学资深顾问沈俊海介绍,新加坡最著名的三所公立大学——新加坡国立大学、新加坡管理大学、南洋理工,都接受国内学生以高考成绩申请。这三所大学的入学竞争很激烈,一般要求超高考一本线30分以上,雅思6.0分。
如果学生高考成绩差一点,达到高考二本分数线以上,可以尝试申请新加坡五所理工学院,通过学院测试后可以入读。如果学生高考成绩不理想,可以凭借高中成绩申请新加坡的私立大学。