首页
|
原创
|
新闻中心
|
华媒视频
|
杭网议事厅
|
杭州房产
|
汽车
|
图库
|
舆情
|
区县
|
评论
首页
/
城市
/
新政
/
经济
/
社会
/
文体
/
科教卫
所在位置:
杭州网
>
杭州新闻中心
>
科教卫新闻
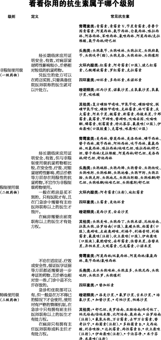
抗生素能不用的绝不用
杭州网
发布时间:2012-12-18 06:36
上一页
1
2
3
全文阅读
来源:都市快报 作者:记者 葛丹娣 通讯员 方序 王其玲 编辑:郑海云
返回