谁都想不到,昔日杭州房产大佬的房产会以这样的形式重回大众视野。
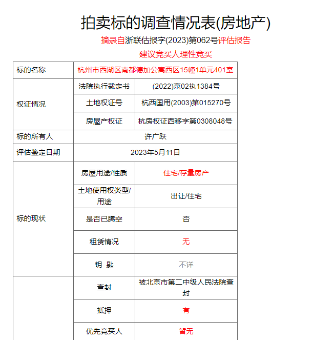
日前,杭州城西早期商品房中的代表楼盘——南都德加公寓一套建筑面积为231.84平方米的大户型房源,在阿里资产平台上法拍。这套房源评估价为1036.16万元,起拍价约580万元,吸引了7人报名,超1万人次围观。最终经过37轮角逐,33次延时,以684.65万元成交,折合单价约2.95万元,相当于在评估价的基础上打了7折。

这套房子上架拍卖已不是第一次,就在今年11月中旬,它曾以起拍价725万多上拍,但24小时后,以无人报名,流拍剧终。
二拍起拍价直接调低145万,成交总价700万不到,是市场价还是捡漏?
“目前南都德加西区的挂牌均价在45000元/平方米左右,这套大户型成交价不到3万,算是价格偏低,捡漏成功了。”小区周边的两家门店中介告诉我们,南都德加公寓分为东区和西区,房龄有20年左右。
虽说如此,但这个小区的“江湖地位”无法撼动。
上世纪90年代末,南都德加就因为其行业内公认的高品质,成为国家城市住宅建设优秀试点小区,囊括了国家建设部“规划设计、建筑设计、工程质量、科技创新、开发管理”全部金奖。还是全国同行竞相参观取经的必到项目。
回到这套房子本身,眼尖的人们发现,它的原房东竟然是杭州地产大佬、业界传奇人物许广跃。

就像宋卫平与寿柏年之于绿城,周庆治与许广跃两人之于南都也曾是“黄金搭档”。
1992年,周庆治和许广跃一起创办浙江华电房地产开发公司(浙江南都房产集团前身),许广跃担任公司的执行董事和总经理;1996年浙江南都房产集团成立后,许广跃出任集团执行董事、总裁。
在南都,周庆治最擅长的是出手拿地、运筹帷幄。具体的项目开发操作则由房地产专业出身的同学许广跃打理。周许二人的“黄金组合”,为南都系在浙江房地产界打下一片江山。
值得一提的是,许广跃也是宋卫平的大学同窗,当年杭大历史系的文青才子,和他有着一样的品质情怀。许广跃不愿意复制楼盘设计,亲手操刀的良渚文化村至今仍是网红村。
据统计,杭大77级历史系两个班至少有10多位是知名房地产开发商,还包括原绿城董事局常务副主席兼行政总裁寿柏年、原钱塘房产集团有限公司董事长路虹等。78级历史系,滨江服务董事会原主席朱立东是宋卫平的师弟和多年挚友。
不过到了2003年,南都房产的这对“黄金组合”出现了裂痕。
之后,许广跃从南都房产出走,创办了郡原地产。
郡原地产开发的公元大厦和九树公寓,九树公寓更是作为国内唯一的住宅项目,与北京鸟巢、水立方等一起荣膺2009年度英国皇家建筑师学会国际大奖。之后,郡原还在杭州及全国多个城市拿地开发项目,发展势头一度很猛。
2014年,就在中交收购绿城之时,郡原则低调将股权转让给了央企中城建(全称:中国城市建设控股集团有限公司)。2021年,中城建传出“爆雷”消息,郡原地产的窘境随后也捂不住了。
根据天眼查信息显示,许广跃在浙江郡原地产股份有限公司有股权被冻结,涉及的金额为1.05亿元,执行法院为北京市第二中级人民法院。而此次南都德加这套房源被法拍,就是由北京市第二中级人民法院送拍的。
不知此番资产拍卖,能否填补许广跃巨大的资金空白。