都市快报讯 今天,奥体红盘杭州壹号院(备案名:臻奥院)一套法拍房成交,再次吸引了大家关注。
根据阿里拍卖页面显示,这套臻奥院6幢2单元401室,建筑面积为193.9㎡,评估价为2316.41万元,以约1621.5万元的价格起拍,折算成单价,是8.36万/㎡。
房子在经历了24小时的竞拍周期后,似乎仍旧“不过瘾”,最后经过整整94次的延时竞拍,由一位程姓买家以2037.487万元收入囊中,最终成交单价超10.5万元/平方米。

这个价格是否捡漏?房子背后又有怎样的故事?
这套杭州壹号院背后,涉及虚拟货币诈骗案
好端端的一套壹号院,为什么会流入法拍市场呢?
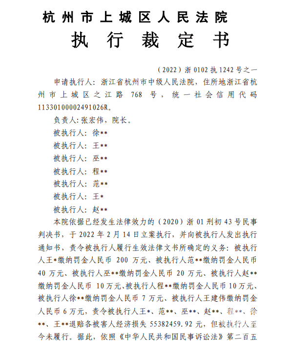
根据杭州市上城区人民法院相关执行裁定书信息显示,2019年10月,杭州上城警方接到线索,报案人称在杭州上城有一家公司,涉嫌诱骗他人炒比特币实施诈骗,有的人一个月内被骗了20多万。

警方通过调查发现,该公司存在自行开发运营不具备合法交易主体资格的“币海网”、“比特网”交易平台及相应App,策划、组织各部门分工合作,骗取被害人资金等行为。
而这套房屋的主人赵某某,就是涉案人员之一。
在整个诈骗过程中,公司曾通过虚构资质等方式与被害人发生封闭内盘交易,令被害人在不知情中与虚构币商发生法币交易,并采取相应技术手段操控比特币交易的涨跌,诱骗客户加大投入。
同时,为了怂恿员工非法占有客户资金,公司还始终实时监控客户交易,并更改了提成制度,最终让用户的投资款全部流入自己的公司账户。
截至案发,该团伙非法占有被害人资金人民币5000万余元,涉及1000余名被害人被骗。根据判决结果,各涉案人员接被判刑并处罚金,害人的结果,终是人财两空。