杭报房产报道 “小阳春”失约,2022年3月份,杭州“金三”不见了。
据好找房数据显示,3月,杭州二手房成交4500+套(含富阳不含临安),与2月份成交不足2000套相比,涨幅较为明显,但同比去年3月份11534套相差甚远。
成交量虽然上去了,但依旧抵挡不住小阳春戛然而止的事实,据统计,3月后两周的成交量甚至不足1000套,站上“4000+”基本上靠前半月积累的量。
1
先来看看3月份杭州市区住宅签约套数TOP10榜单,上榜小区以次新小区和市区“老破小”为主。

杭州市区3月住宅签约套数TOP10 来源:好找房
翡翠城、保利东湾、白鹭郡南以12套、12套、11套的成交量位列前三,成交均价分别为38400元/㎡、28800元/㎡、30200元/㎡。
翡翠城位于余杭闲林,是绿城打造的超级大盘,从2002年拿地,2005年首开,已经有20余年的开发历史了,项目最后一个组团翡翠城梧桐郡,还创下过两次“万人摇”。
据好找房显示,该小区挂牌房源671套,目前翡翠城所有组团都已经交付,最新交付的四期高层房源,业主挂牌单价基本上超过5万元/㎡。
保利东湾也是一个超级大盘,2007年,保利拿下东湾项目地块,拉开深耕杭州序幕。小区总户数约3400户,目前好找房有428套二手房源挂牌,最小面积约58㎡,总价180万左右,建筑面积约190㎡的改善户型,挂牌价基本在480万以内。
白鹭郡南位于良渚文化村,二手房挂牌套数也高达508套,该小区深受城西刚需喜爱,86㎡左右的两房、三房基本上300万以内就能拿下。
据我爱我家“爱家房产研究院”统计,3月份90㎡以下房源依旧是成交主力,占比约65%。交通方便、生活设施齐全、居住氛围浓厚的老城区依旧是众多购房者置业安家首选。
拱墅区、上城区作为传统热门购房区域,有优质学区、且总价不高,成交量遥遥领先。 其中拱墅区市场成交占比达19.93%,位居第一,其次是上城区,成交占比16.04%,滨江区成交占比仅5.93%。
从3月区域成交看,这些区域内像流水西苑、小河佳苑、濮家新村等小区成交热度较高,基本以50-60㎡小面积、单价在3.4-3.5万元/㎡左右房源为主。
流水西苑、翠苑三区、翠苑四区、小河佳苑这类市区“老破小”也挤进TOP10榜单,翠苑三区、四区位于城西文教区,生活氛围浓厚,目前正在改造中。
流水西苑位于古艮山门北侧,小区沿运河而建,距离杭州大厦、武林银泰不远。小区年前完成了老旧小区改造,周边城市界面也已经更新完毕,十分宜居。不过,小区距离地铁5号线打铁关站、宝善桥站都不是特别近。
2
杭州市区3月份签约TOP10的小区中,商住商办类产品依旧占了半壁江山。

杭州市区3月份签约TOP10 来源:好找房
位于未来科技城的飞鸟客、良渚新城的万科未来之光3月份各成交了20套,成交均价分别为30600元/㎡、23900元/㎡。
保利湾天地、智汇众创中心、E30中心公寓、美致生活广场这四个商办类项目也帮上有名,成交套数在11-16套不等,其中智汇众创中心签约均价最低,仅8000元/㎡。
商办类总价低,门槛低,而翡翠城、保利东湾、白鹭郡南,这三个在住宅签约TOP榜前三的次新房小区虽然也上榜了,但在成交量上不敌商办类产品。
森与海之城也有10套网签,作为期房,却出现在二手房成交榜单上,这是为什么?
其实,包括商办类项目,以及森与海这类住宅期房,采用的应该都是公司打包出售或是新房转为二手房的签约模式。
至此,算上3月份4500多套的成交量,杭州市区(不含临安)2022年第一季度签约套数9900+套,不足万套。
这一成交量,不及2021年3月“破万”套的成交量。
从成交走势来看,从2021年下半年到现在,杭州二手房一直还在低位徘徊,并未彻底反弹。
然而,二手房挂牌量却高达16.7万套,3月初曾突破17万套大关,一举超越重庆,成交全国二手房挂牌量最高的城市。
3
究其原因,杭州二手房市场难以振作的原因有以下几点。
其一,经济大环境不景气,持币观望的购房者增加;其二,3月初疫情反复,人员流动受到影响,进一步影响到二手房带看量。
再者,去年8月份,杭州限购政策升级,社保2年变5年、大学生房票作废、投靠落户的“老人票”也被延期生效,杭州市场总房票数减少,即便信贷政策逐步放松,也难以解“无票”之忧。
此外,互联网行业从业者尤其是IT工程师是杭州很大一部分购房群体,今年以来,杭州多个互联网大厂进行组织结构优化,裁员,购买力受到影响,进一步波及到楼市。
另外,近郊次新房交付量巨大,但业主心理预期较高,挂牌价居高不下,那些愿意接盘次新房的年轻人可望不可即。市区老破小固然优点不少,但对于90后、00后年轻人来说,居住舒适度、配套环境的需求相对较高,老破小对年轻人来说吸引力不够。
这样的情况下,一大票年轻人会选择新房摇号,或者是继续观望,等待近郊次新房降价。
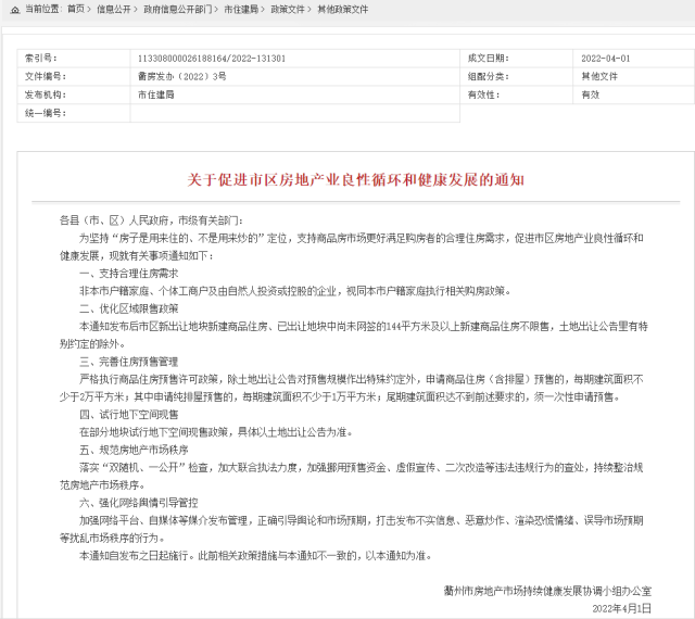
随着福州楼市放松限购,无本地户籍也可买房后,4月1日,浙江省衢州市住建局发布《关于促进市区房地产业良性循环和健康发展的通知》,在新房限购限售方面均予以放松,成为全国首个限购限售均取消的城市。

在此之前,郑州、哈尔滨、秦皇岛也已经相继对限购政策进行了松绑。购房者们开始期待,接下去的杭州是否也会有相关松绑政策实施。
“金三”没了,“银四”会不会有惊喜呢?我们可以期待一下。