每日商报讯 名校来了!
PART.1
昨天晚上,一则消息引爆了整个城东。
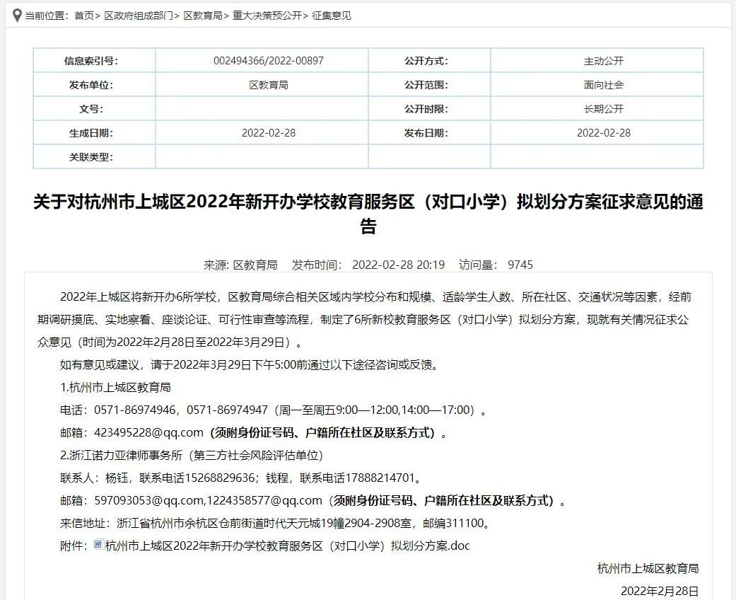
2月28日20:19,杭州市上城区教育局发布了《关于对杭州市上城区2022年新开办学校教育服务区(对口小学)拟划分方案征求意见的通告》,制定了6所新校教育服务区(对口小学)拟划分方案,现就有关情况征求公众意见(时间为2022年2月28日至2022年3月29日)。

这6所学校分别是:杭州市天长小学观潮校区、杭州市胜利实验学校笕成校区、杭州市东城外国语实验学校、杭州市钱江外国语实验学校、杭州采实教育集团澎诚中学、杭州胜利实验教育集团笕成中学。
除了钱江外国语实验学校外,其余5所都是刚建成,预计今年下半年开学的新学校。
值得一提的是,这6所学校,都位于大城东区域,包括江河汇、钱新二期、城东新城、艮北新城和九堡。而且,都是名校领衔,特别是钱新二期迎来天长小学,城东新城迎来胜利实验,艮北新城迎来采实,都是上城区的老牌名校,盛名在外。
根据学区划分,不少小区喜提名校学区房。

(2022年新开办学校学区拟划分方案)
比如,中企御品湾和融创·涌清府,这次被纳入了钱江外国语实验学校的学区范围;钱江府纳入了天长小学观潮校区的学区范围。
城东新城收到大礼包的小区更多,白石社区内的东城金茂府、森林海尚、景粼天著、东潮府、悦风华、归锦府等小区,都成为了胜利实验笕成校区的学区房。
PART.2
除了学区利好之外,昨天上城区还发生了一件大事—2022土地推荐会成功举办。
据了解,今年上城区预计推出30宗经营性地块,包括14宗商业商务地块(含商住)14宗、留用地8宗、工业用地8宗,主要分布在钱新二期、常青板块、艮北新城、笕丁新城、钱塘智慧城等板块。

(2022上城区重点地块)
另外,还发布了7宗涉宅地块,更是成为全城关注焦点。
最重磅的地块,当属湖滨单元B1/R21-02地块,即劝业里10-2地块。该地块位于延安路湖滨,紧邻西湖边的凯悦酒店,距离西湖湖面不到200米,真正的绝版地块。地块性质为商住,容积率2.5,土地面积10.5亩,建筑面积1.75万平方米。
钱二将推出沿江五堡TOD地块,该地块由4宗子地块组成,商住性质,容积率3-3.2,土地面积219.3亩,建筑面积高达43万平方米。这宗地块将成为整个钱新二期的商业中心,从推介会现场来看,新世界、新鸿基、香港置地等一种港资房企或许都虎视眈眈。
钱江新城与采荷区域的交界,将推出常青夕照区块住宅用地,是荷花塘未来社区重要场景的落地点。
艮北新城核心区将推出牛田单元R21-11地块住宅用地,周边教育配套充分,包括采荷实验中学、澎雅小学、澎汇小学等,交通方面则有地铁1号线七堡站,地铁9号线五堡站等站点。
笕桥新城将推出笕桥单元JG0607-R21-02地块和笕桥单元JG0607-R21-04地块,地块所在区域以4号线笕桥老街地铁站点周边商业商务、创新型产业空间为载体,以笕桥路历史文化街区为特色,将打造为富有活力的新型产业集聚区。
艮北新区单元JG1601-07地块,位于九乔商贸城板块,毗邻德胜快速路,距离地铁1号线九堡站约400米,交通十分便利。

(2022上城区重点地块)