都市快报报道 A股史上发行价最高的公司来了,而且还是一家杭州本土上市公司。
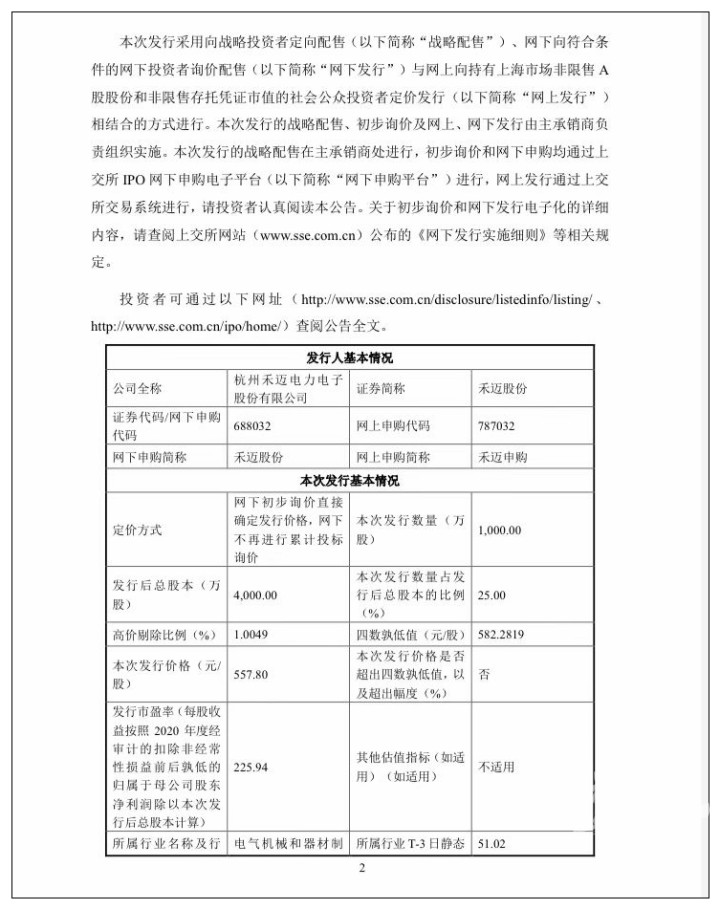
昨日晚间,杭州禾迈电力电子股份有限公司询价结果出炉,最终发行价定在557.80元/股,一举超越义翘神州(发行价292.92元/股)成为A股历史上发行价最高的新股。按照科创板中一签500股计算,中签禾迈股份的投资者须全额缴款金额近28万元。


史上“最贵新股”什么来头?
位于杭州市拱墅区康景路18号的杭州禾迈电力电子股份有限公司,坐落在杭开科创园区东北角的一幢4层楼房里面。从小楼的外观看,很难将它与“史上最贵新股”联系到一起。

天眼查数据显示,禾迈的大股东是杭开集团,浙江杭开控股集团有限公司,这是一家以装备制造业为主,跨行业经营的综合性现代化企业集团。公司发源于1958年成立的杭州开关厂,数十年历经变革,曾拥有辉煌的行业背景,又具备创新发展的勃勃生机,文化绵长、积淀深厚。
在禾迈南面的另一幢4层楼房里,内部装修比较接近写字楼风格,一楼前台边上有一面“杭开创新领地”的自宣墙,显示为“制造业转型升级示范基地”。其中,入孵、投资的企业中,排名第一位的就是“禾迈”,此外还有“安恒信息”“当虹科技”等知名上市公司。合作企业方面,则显示有浙江大学、西湖大学,以及一些投资公司。


园区里其他公司的一位员工说:“你别看禾迈这幢楼看起来不起眼,它都要上市了的,以后会搬离这里。”这位员工还说,在禾迈工作的人有学历很高的专业技术人员,也有比较基层的工人。
招股意向书显示,禾迈股份系微型逆变器领域的后来者,经过多年的技术研发,已形成包括微逆拓扑技术、软开关技术、功率模块主动并联技术等在内的一系列独创的专有技术。该等技术有效提升了公司微型逆变器产品性能,降低产品成本,使公司微型逆变器产品具有与Enphase(系微型逆变器领域的全球龙头企业)相关产品相媲美的转换效率、更高的功率密度、更宽广的功率范围,具备了与Enphase进行竞争的实力。
禾迈股份介绍,光伏逆变器市场方面,根据Maximize Market Research对微型逆变器市场规模的研究,Enphase在微型逆变器领域的全球市场占有率约为20-25%,公司市场占有率约为1%。