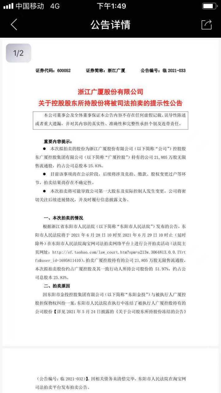
都市快报讯 根据浙江省东阳市人民法院最新发布的公告,东阳市人民法院将于2021年6月28日10 时至 2021年6月29日10 时止(延时除外)在东阳市人民法院淘宝网司法拍卖网络平台上进行公开拍卖活动,拍卖广厦控股持有的公司 21,805 万股无限售流通股,本次拟拍卖股份约占广厦控股及其一致行动人所持公司股份的 51.97%,约占公司总股本 25.83%。

2.18亿股将被司法拍卖 实控人或易主
对于浙江的投资者来说,浙江广厦这一名字并不陌生。1984年,浙江广厦即已宣告成立,彼时以房地产业务起家,并于1997年在上海证券交易所上市成为“百强房企”,可谓是房地产行业的老前辈。
如果时常关注杭州楼盘的投资者,应该可以记起1999年广厦开发的一个知名房地产项目,在当时号称是“中国第一卫星城”。这便是杭州余杭,距离杭州市中心15公里左右的广厦天都城。该项目整体占地7000亩,规划可以容纳10万居民,建筑风格参考了巴黎,甚至在小区里建起了仿真的“埃菲尔铁塔”,在当时的杭州楼市可谓轰动一时,浙江广厦也因此声名鹊起。
到了2015年,这家浙江“上市百强房企”因为各种原因宣告“三年内退出房地产”。如今,再打开浙江广厦的F10资料,主营业务已变更为影视文化业务,主要产品也是影视。

从一家房地产公司变身为影视文化公司,这一“蜕变”已经可以引来足够的话题度。
日前,浙江广厦发布公告称,“拟拍卖公司控股股东广厦控股集团有限公司(以下简称“广厦控股”)持有的公司21805万股无限售流通股,约占公司总股本25.83%。”目前在阿里拍卖的官网上,浙江广厦的起拍价被定在529,643,450元 ,加价幅度为1百万元人民币。
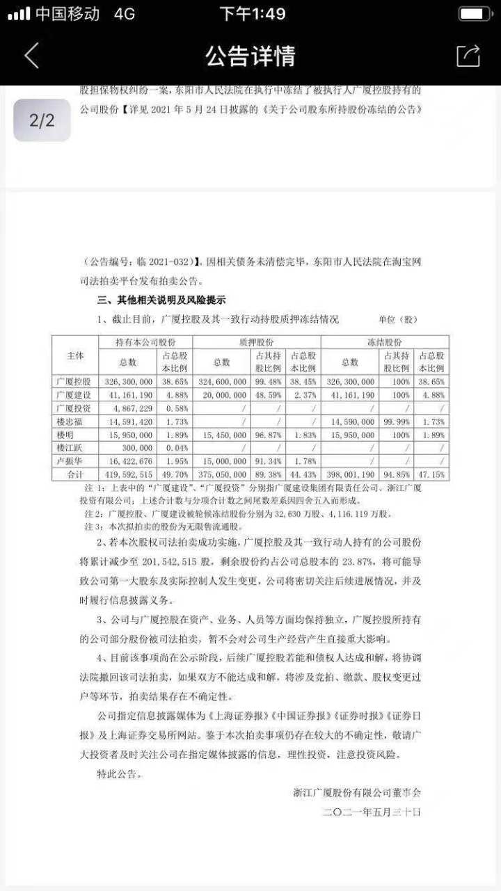
至于被拍卖的原因,浙江广厦公告称,“起因是广厦控股担保物权纠纷,相关债务未清偿完毕,作为被执行人的广厦控股持有的公司股份被冻结,进而被拍卖。”据悉,此前因经营融资需要,广厦控股将其持有的2.18亿股浙江广厦股票质押给中泰证券股份有限公司,但其未及时偿付,构成违约。2021年4月,中泰证券将其享有的上述债权转让给东阳金控,相关债权对应的公司2.18亿股票的质押权一并转让。因为“份额”比较大,公告亦表示,如果本次股权司法拍卖成功实施,将可能导致公司第一大股东及实际控制人发生变更。

