西站枢纽北侧综合体
西站枢纽北侧综合体暨余杭组团YH-18单元(高铁枢纽中心)F-04地块,出让面积75465㎡,容积率7.9,建筑面积596173.5㎡。绿地率不小于10%,建筑密度不大于65%,建筑高度不大于400米。

地块起价250393万元,起始楼面价4200元/㎡。主要建设商业、酒店、娱乐康体、影视文化中心等。商业建筑面积5万方,包含美食美食文化中心,酒店两个以内,其中一个满足五星级建设标准。
西站枢纽南侧综合体
余杭组团YH-18单元(高铁枢纽中心)F-09地块,出让面积96931㎡,容积率7.1,建筑面积688210.1㎡。绿地率不小于10%,建筑密度不大于65%,建筑高度不大于320米。

地块起价287328万元,起始楼面价4175元/㎡。高铁枢纽中心F-09地块由商业用地(B1)、(B2)组成,主体建筑物性质为商业、商务、其他服务设施。商业零售总建筑面积10万方,酒店8万方数量不多于3个,须至少设置一个满足五星级建设标准的酒店;公寓部分要求其中120平方米以上户型面积比例不少于30%。
西站和云城什么关系?
关于云城,这些你必须知道!
根据云城“城—岛—村”规划理念,以西站枢纽为中心的区块将是云城之“城”所在。既然是城,必然涉及居住与产业。

西站效果图
▍商业与产业
在站城综合体中,商务办公占到总建筑面积四成,面积超50万平方米,将引入以云计算为代表的数字科技创新等资源,为人才创业、产业发展提供平台;
至少2个五星、超五星的酒店将落地于此,酒店总面积超13万平方米,另配置1.5万平方米的国际交流中心,满足高端商务、会务、会展需求;

▍未来社区与学校
云城一共规划有5个未来社区,首个未来社区就是杭腾未来社区项目,规划了住宅、邻里中心、商业综合体、学校、医院等等,其中产业用房约100万方,商品房约40万方,人才房约20万方,邻里服务、九年一贯制学校、幼儿园等公共配套约20万方,职住约3万多人。以后,未来科技城的学区终于可以不再被诟病了!

社区内有正在逐步推进建设的超重力实验室、浙江人才大厦、浙大校友总部经济园所形成的产业群,社区周边有浙江四大实验室、西湖大学和云谷产业园等科研基地和高科技园区,创新资源高度集聚。

杭腾未来社区效果图
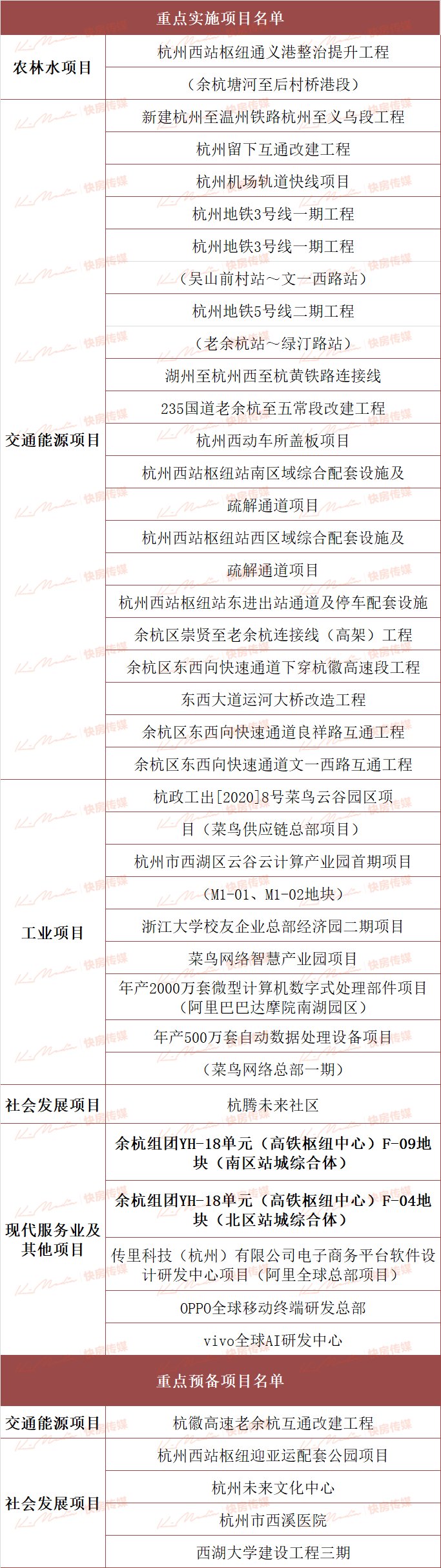
其实,不止西站站城综合体!2021年,云城范围内,仅仅西站枢纽公司便计划实施33个包含铁路、房建、市政、上盖开发等多种类型基础设施项目,重点推进西站站房、杭州西动车所、235国道、综合配套等在建项目建设,亚运前区域实现留祥快速路、“东西双向”快速进站及站南区域“二横八纵”交通格局。

附未来科技城一带重点实施项目名单及重点预备项目名单。
