此前,浙江2026年中小学春假安排已出炉,多地市春假连着清明或五一,享受超长假期!春假期间,全国不少地区还推出了中小学生免费门票政策和免费交通政策,许多优惠家长也能享受,一起了解~
浙江2026年中小学春假安排
杭州市(上城区、拱墅区、西湖区、滨江区、钱塘区、萧山区、余杭区、临平区、富阳区、临安区) 4月28日至30日;(桐庐县)4月29日至30日,5月6日;(淳安县、建德市)4月2日至3日,4月7日
宁波市4月28日至30日
温州市4月29日至30日,5月6日
湖州市4月29日至30日,5月6日
嘉兴市4月28日至30日
绍兴市4月1日至3日;(诸暨市) 4月2日-3日,4月7日
金华市4月2日至3日,4月7日
衢州市4月28日至30日
舟山市5月6日至8日
台州市4月28日至30日
丽水市4月29日至30日,5月6日
注:具体假期安排以各地教育局通知为准,可向当地教育局了解。
从名山大川到江南古镇、森林公园
一大波景区面向中小学生免票开放
家长速存这份超全攻略
错峰遛娃省钱又省心
温馨提醒:部分景区政策可能随时会有调整,建议大家出行前通过官方渠道确认最新情况。
杭州·千岛湖景区
优惠细则:
18周岁(不含)以下青少年及儿童景区交通推出7折优惠,配套千岛湖景区免门票政策;需凭本人身份证、户口簿等有效证件。
优惠时间:
2026年4月1日至5月30日(具体以各地春假时间为准)
温州·雁荡山景区
优惠景区:
灵峰日景、灵峰夜景、大龙湫景区、灵岩景区、方洞景区、三折瀑景区、雁湖景区、羊角洞景区、显胜门景区
优惠细则:
学生免票:全国小学、初中在校学生,凭学生证/身份证/户口本等有效证件,即可享受门票全免。
家长福利:1名免票学生可携带2名随行成人,享受门票五折优惠。
优惠时间:
2026年4月1日-4月6日(清明小长假适配)
2026年4月28日-4月30日(五一前夕错峰游)
温州·楠溪江
优惠细则:
石桅岩景区:学生免费,2名家长享受景区门票五折优惠;
龙湾潭景区:学生免费,同行1名家长门票免费;
丽水街、芙蓉古村、苍坡古村、石门台:学生免费,随行2名家长可享五折优惠。
优惠时间:
2026年4月-5月(具体以各地春假时间为准)
温州·刘伯温故里
优惠细则:
全国小学、初中在校学生,凭学生证、身份证、户口本等有效证件,即可享受百丈漈景区首道门票免费优惠,1名免票学生可携带2名随行成人,享受景区首道门票免费优惠。
刘基庙景区全年免费游览,每日前100名成功背诵《卖柑者言》的游客即可获赠精美文创产品一份(每人仅限领取一次)。
优惠时间:
2026年4月28日-30日
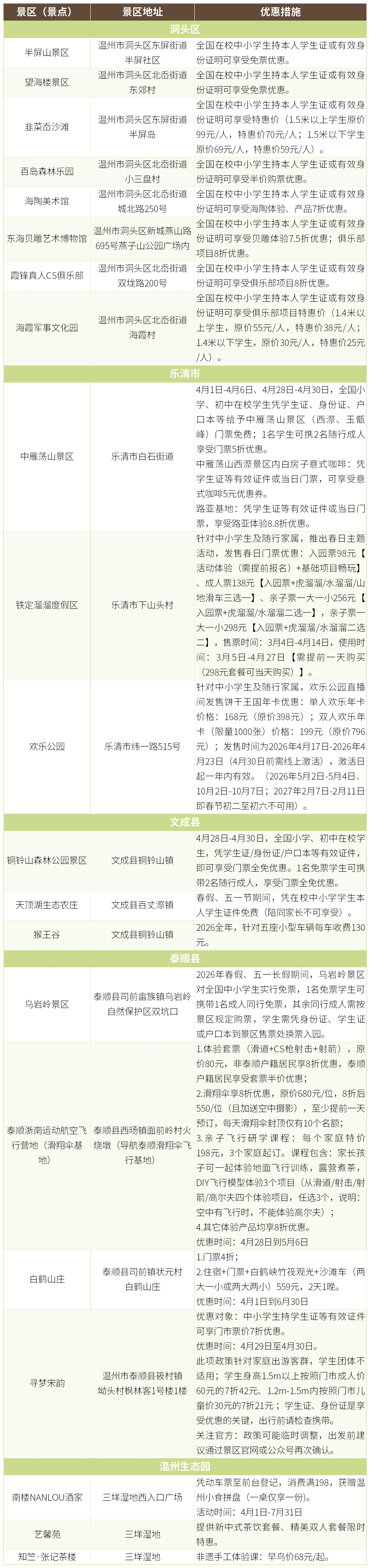
温州地区其他优惠:

湖州安吉春假优惠景区清单
