2026年上半年杭州市区道路泊位居民停车包月将于12月1日至10日集中办理,此次包月业务支持线上、线下同时办理,一起来看看具体有哪些要求。
包月范围
此次包月范围为上城区、拱墅区、西湖区、西湖风景名胜区、滨江区、钱塘区,共2.4万余个道路停车收费泊位。
包月对象
主要为道路泊位周边存在停车困难的住宅小区业主(使用人)。
包月申请材料
有道路停车包月需求的市民,请准备好车辆行驶证、户口本、房产证或租房合同等相关证明材料(三证统一优先),前往线下办理点或通过线上途径进行办理。
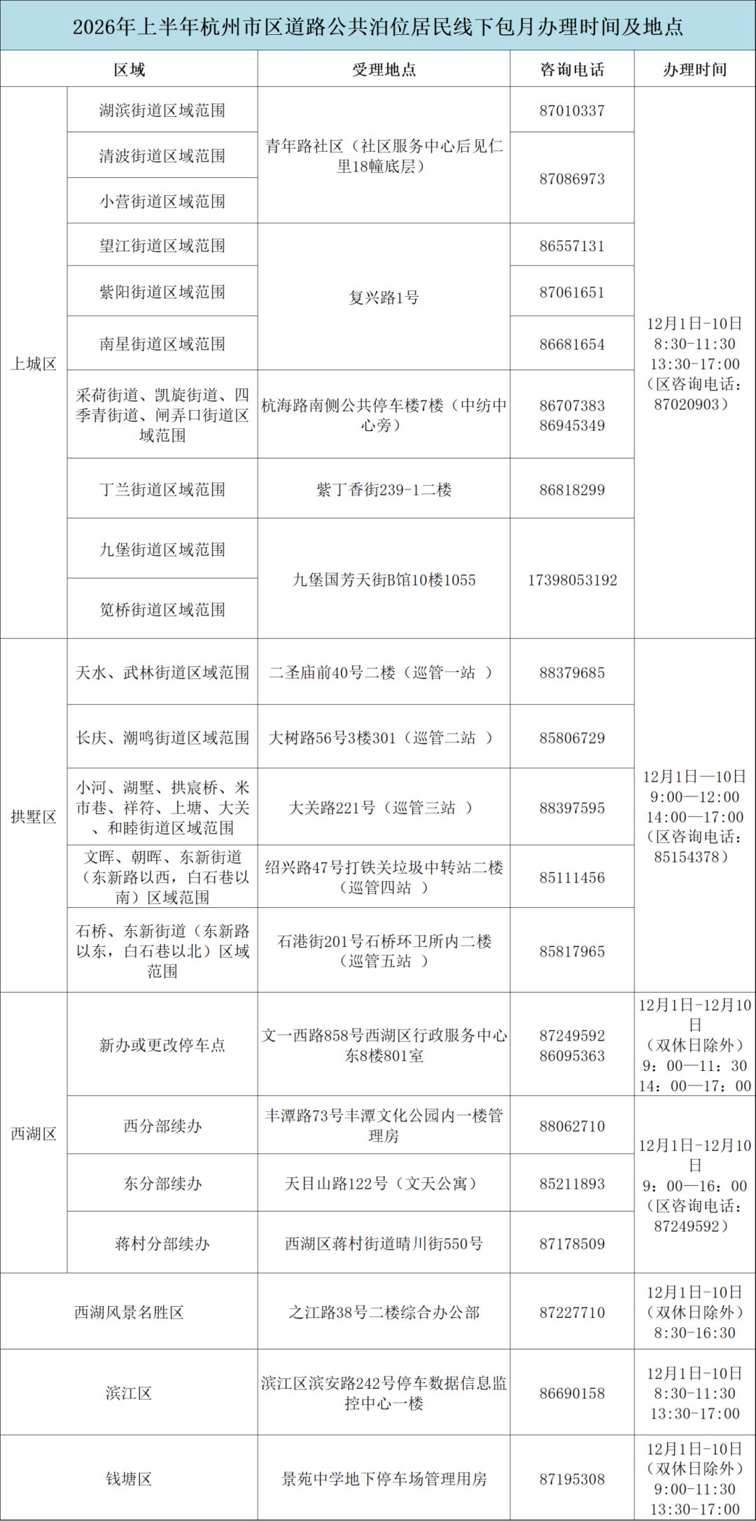
包月线下办理时间及地点

(注:有包月需求的车主请在规定时间内申请,逾期不予办理)
包月线上办理操作流程登录
登录“浙里办”,搜索“杭州停车”,进入“道路停车缴费——道路停车包月”,输入车牌号进行申请。


填报
根据界面提示填报信息,并上传房产证、户口本、车辆行驶证等证明,上传信息确认无误后点击提交。


签约
查看申请进度,显示状态为“待缴费”,则表明已获得包月名额,请在规定时间内完成协议书签订。


缴费
完成签约并确认提交后,进入缴费,完成缴费后包月成功。
下载
包月成功后,车主可根据自身需求,选择开发票、下载包月证书(非必须环节)。

温馨提示
各位车主在申请包月时,请确保您的车辆没有欠缴停车费。有欠费的车辆,请在“浙里办”APP-“杭州停车”-“道路停车补缴”中进行查询并补缴,或在“市民卡”APP-“停车补缴”中查询缴费。
建议各位车主开通“先离场后付费”功能,即可享受 “一次绑定,全城通停”的便捷服务。

扫码开通↑↑↑
有关问题解答
针对各位车主朋友日常高频提问,现解答如下:
1.居民道路停车包月费用是多少?
居民道路停车包月每月120元,包月起止时间采用自然月起止日,包月时间不足一个月的,按一个月计算。
2.包月停车是否有固定车位?
道路停车包月不提供固定车位,先到先停。您可以在包月路段内的任何空位停车。
3.如何申请线上道路停车包月?
您可在“浙里办”APP首页搜索“杭州停车”服务,进入“道路停车缴费”-“道路停车包月”,根据提示,在线填写,并上传车辆行驶证、户口本、房产证等资料。
4.线上线下申请有什么区别?
此次道路停车包月办理线上、线下通道均开放,所需材料、审核规则等都是一样的,车主朋友可自行选择。
5.线上申请提交后还能修改信息吗?
在确认提交之前,都可以修改;确认提交后,若资料不符合要求,审核人员会退回,可重新提交。
6.线上包月需多久才能得知结果?
资料审核通过后,一般7个工作日可查看包月结果。
7.线上包月怎么才算成功了?
若“包月申请”中,状态显示“待缴费”,则表示已获得包月名额;完成缴费后,则包月成功。
8.线上包月出现卡顿该如何解决?
在线上包月中,若遇到卡顿请稍后再试,也可进行线下办理,具体可拨打咨询电话。下一步,我们将根据市民反映的具体意见建议,不断完善线上包月服务功能。
9.线上支付之后可以开电子发票吗?
可以。可在线上包月订单显示页面中选择“开发票”,也可在支付完成后,通过浙里办APP“杭州停车”小程序里“电子发票”中查询缴费记录并开具电子发票。
10.如果包月期间车辆更换了怎么办?
您可以向属地受理点申请更换车辆,需要提供新车行驶证等资料,经审核通过后即可变更。
11.道路停车包月是否可以中途取消?
可以。如需终止包月,可到属地受理点办理退费手续,退还次月至包月期满止的停车费。
12.我是“三证”用户为什么没有获得包月名额?
因道路泊位资源有限,当部分路段申请人数大于包月泊位数时,或进行摇号或按批次轮流等方式确定名额,具体可电话咨询辖区受理点。
13.我是租户可以申请停车包月吗?
可以。但每个停车点的包月泊位供需情况不一样,优先满足“三证”统一的申请车主的包月需求,具体可电话咨询辖区受理点。
14.我家里有两辆车,都可以申请包月吗?
鉴于道路公共泊位资源的稀缺性以及其供临时停车的特性,一户人家只能办理一辆汽车的道路公共泊位停车包月,且一辆车辆只能办理一处区域的包月停车。
15.包月证书是否一定需要放置在车辆前挡风玻璃处?
不需要,包月成功后,车辆信息会上传到停车收费管理系统,车主停车时系统会自动识别。
16.泊位都用来包月了,临时停车会不会没地方停了?
属地停车管理部门会根据流动性车辆停放情况,兼顾小区住户停车需求,合理确定包月泊位数量。
17.包月服务咨询电话?
包月过程中遇到问题,可拨打各区咨询电话——上城区:87020903,拱墅区:85154378,西湖区:87249592,西湖风景名胜区:87227710,滨江区:86690158,钱塘区:87195308。
资料/市城管局