机动车抵押登记业务可以通过“警察叔叔”APP“云窗口”模块远程视频办理这下办业务更方便啦线上办的优势有哪些?
对机动车所有人:
1、保护个人信息。传统线下办模式中,需在工作日和抵押权人一同去窗口办理抵押业务,或将身份证交由抵押权人办理。现在通过视频办理,身份证始终由自己保管,不必担心丢失、泄露信息等风险。
2、足不出户办业务。和抵押权人约定时间,在家登录“警察叔叔”APP——云窗口模块,三方连线即可办理业务。不用再去线下窗口排长队了哦。
对抵押权人:
1、降低丢件风险。车主的身份证件无需邮寄,不必承担快递丢失等风险。
2、降低骗贷风险。线上办理无需预约,登录APP即申即办。减少时间差,避免车主在申请办理期间买卖车辆,最大程度降低骗贷风险。
3、批量邮寄。如一次连线办理了3笔抵押业务,3本登记证书将打包寄出。降低邮费的同时,也方便签收后分类整理。
说了这么多优点具体操作步骤是什么呢?↓一起学习下吧↓
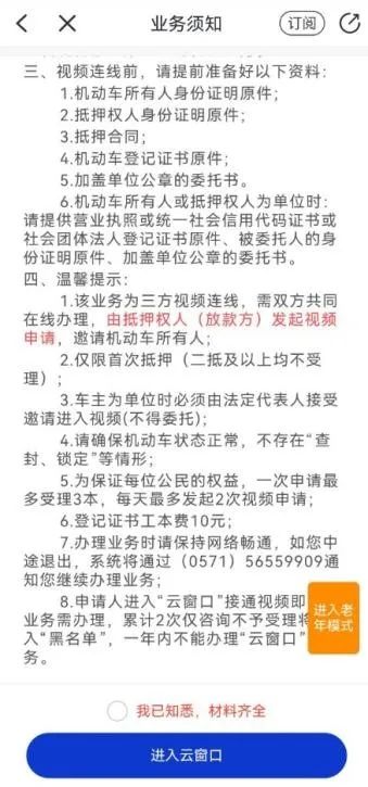
操作说明:抵押权人(抵押权人为单位的由受托人登录)登录“警察叔叔”APP账号,点击线上车管——云窗口——抵押登记模块,详细阅读业务须知。准备好对应材料后,点击连线,并手动输入机动车所有人的名称、身份证明号码及手机号码(单位车辆填写法人手机号码),由杭州车管所工作人员邀请机动车所有人进行三方连线,办理业务。



所需材料
1.机动车所有人身份证明原件;2.抵押权人身份证明原件;3.抵押合同;4.机动车登记证书原件。注:机动车所有人或抵押权人为单位的,请提供营业执照或统一社会信用代码证书或社会团体法人登记证书原件、被委托人的身份证明原件、加盖单位公章的委托书。
温馨提示
1.该业务为三方视频连线,需双方共同在线办理,由抵押权人发起视频申请,邀请机动车所有人;
2.线上办理仅限首次抵押(二抵及以上均不受理);
3.机动车所有人为单位时必须由法定代表人接受邀请进入视频(不得委托);
4.请确保机动车不存在查封、扣押、被盗抢骗等其他不予办理的情形;