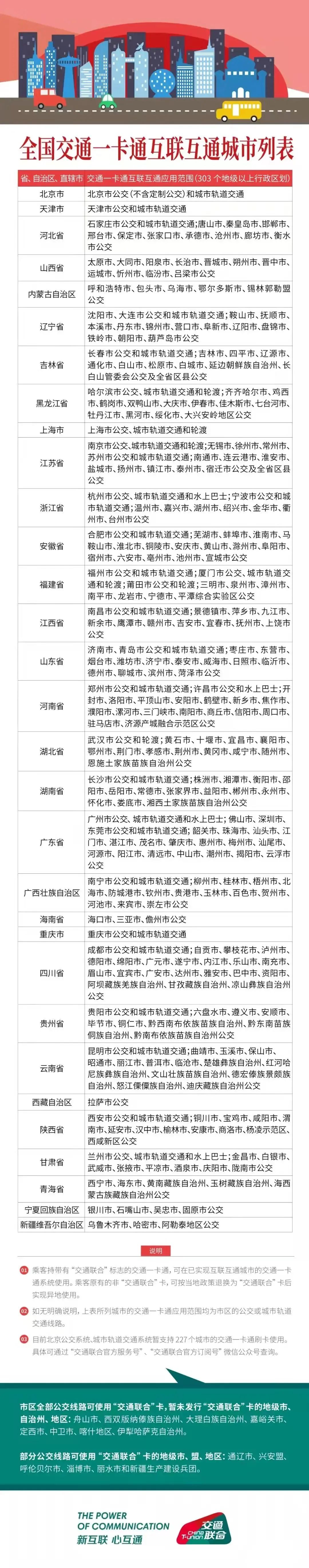
此外,带有“交通联合”标识的杭州通卡还可在已接入“全国交通一卡通”的300+个城市使用(城市列表见下图)
一卡在手,通行全国!

05杭州通卡购买渠道
通过“杭州市民卡”或“杭州通”公众号底部菜单栏-商城/买定杭州-杭州通纪念卡,点击进入 ↓↓

▲杭州市民卡-商城

▲杭州通-买定杭州
记得收藏好这篇攻略!
让“交通联合”带你开启,精彩便捷的香港之旅。
香港推荐打卡景点
香港是中西方文化交融之地,有东方之珠、美食天堂和购物天堂等美誉。香港的旅游景点众多,包括维多利亚港、香港迪士尼乐园、香港海洋公园、太平山顶、金紫荆广场、香港故宫文化博物馆等。
维多利亚港
维多利亚港简称维港,是亚洲的第一、世界第三大海港。由于港阔水深,为天然良港,香港亦因其而拥有“东方之珠”“世界三大天然良港”及“世界三大夜景”之美誉。
太平山
登上太平山,可以看到香港的最美的夜景,所以可以找一天晚餐后,去登太平山,灯光灿烂,视野非常好,可以将香港的壮丽美景尽收眼底。
中环
香港中环是香港的心脏地带,集金融、商业、文化、娱乐于一体,是游客必访的热门景点之一。这里的荷李活道,融合中西文化特色,随便走走,你都能找到让人大呼惊喜的街头艺术作品。
庙街
庙街是香港一条富有特色的街道。《食神》等多部香港电影都曾以该条街道取景。庙街以售卖平价货的夜市而闻名,各种各样的美食,吃货们可千万别错过!
石澳
石澳是个超级小清新的小渔村,与市区的繁华喧嚣完全不一样。这里的生活节奏很慢,环境很安静。
/温馨提示/
目前内地开往香港西九龙的跨境高铁,在西九龙站采用“一地两检”的模式,即在香港西九龙车站一次完成内地和香港的出入境程序。
在出发前,旅客仍需办理港澳通行证,并确保签注有效。在内地购买车票及进站乘车时,无需办理出境手续。