春节假期结束,入托的宝宝也开始陆续返回托育园生活。亲爱的宝爸宝妈,您是否曾因工作繁忙无法亲手为宝宝制作辅食而焦虑?是否担心市面上的宝宝餐配送服务不够安全、营养不达标?
在杭州,这些问题有了权威的解决方案
为更好地保障婴幼儿的饮食安全与营养均衡,针对这群最为娇嫩的群体,杭州为其餐饮配送建立起了全链条安全防线——发布《3岁以下婴幼儿餐饮配送管理规范》团体标准(以下简称《规范》)。这一标准也填补了国内相关领域的空白。

今天,让我们一起来了解这份《规范》,为宝宝的健康成长保驾护航。
为宝宝餐食加装“防护锁”
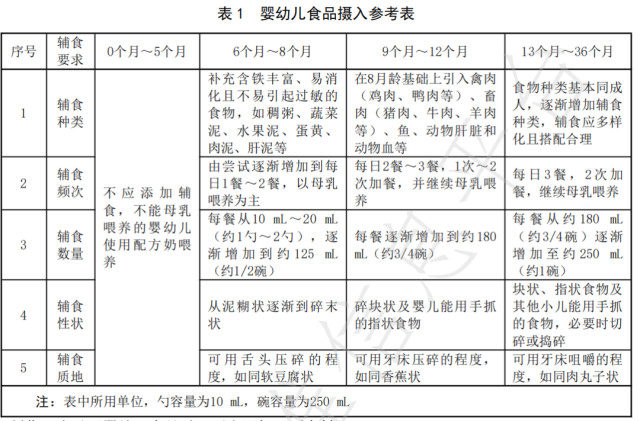
3岁以下婴幼儿正处于生长发育的黄金关键期,他们的饮食不仅要充分满足基本的营养需求,在食材的新鲜度把控、烹饪方式的选择,以及配送过程中的卫生安全保障等方面,都需要格外留意。
《规范》对婴幼儿餐饮配送服务进行了细致且全面的规范,从营养搭配、制作流程、分装要求、配送环节,到安全与卫生标准,均提出了具体且具有可操作性的建议标准。
从业“门槛”更高
相关机构需具备婴幼儿餐饮生产/配送专项资质,配备食品安全总监、食品安全员、营养师、食品检测员、食品加工制作人员、送餐人员等从业人员。
食品加工场所独立分区,应配套与婴幼儿餐饮配送需求相适应的处理区,堪比“婴儿级洁净车间”。
食材安全“全链条可溯”
食材品种应多样化且搭配合理,选择应季、易存放、不易过敏食材。
建立食材采购台账,加工场所按照原料进入、原料加工制作、半成品加工制作、成品供应的流程布局,防止产生交叉污染。
营养配比“量身定制”
根据婴幼儿的年龄特点和生长发育的需要,以《中国居民膳食指南(2022)》为指导,为不同年龄段的婴幼儿制订膳食计划。

根据膳食计划制定带量食谱,每周更换1次,食谱1周内不重复,至少每季度进行1次婴幼儿的膳食调查和营养评估。依据评估结果及时调整食谱,确保营养供给始终贴合宝宝的成长需求。
配送过程“锁鲜护航”
使用专用冷链车或恒温配送箱,确保食物中心温度始终保持在60℃以上(热食)或8℃以下(冷食)。
配送时间限制在1小时内,超时餐品将自动报废,杜绝安全隐患。
透明监管“全程可见”
鼓励机构开放“明厨亮灶”,实时查看备餐过程。
建议食品包装上粘贴食品信息二维码,扫码即可查看生产单位名称、生产日期、营养成分等数据。
共同担当“宝宝餐食守护者”
自2020年起,杭州连续五年将婴幼儿照护服务相关内容纳入市政府民生实事项目,紧扣“托得便、托得起、托得好”三个目标,持续发力,推动杭州普惠育幼服务体系发展。
《规范》的正式出台,为3岁以下婴幼儿餐饮配送服务提供了科学、严谨的标准和规范,让托育机构在选择宝宝餐配送服务或自行加工制作宝宝餐食时,有了明确的参考依据。