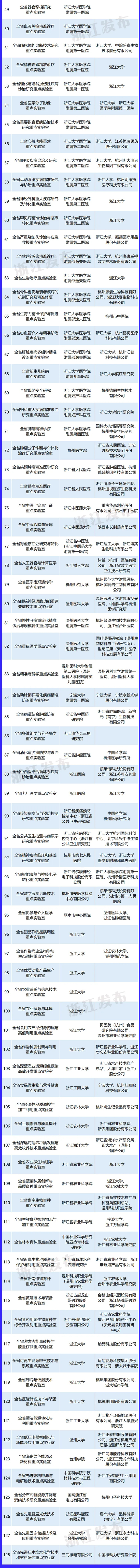
近日,浙江省科技厅印发通知,公布了2023年第二批全省重点实验室认定结果,认定“全省无障碍感知与智能系统重点实验室”等128家为全省重点实验室。全名单↓↓


本批实验室建设期为2024年1月1日—2026年12月31日,签订3年建设任务合同书,明确主攻方向、建设目标、科研任务和标志性成果等内容,作为建设期考核的重要依据。通知明确了这些方面:
强化责任担当
重组后的实验室,要切实增强在相关创新链中“总平台、总链长”的使命感,深入推动教科人一体融合,推动科研成果转化产业化,推进科技开放合作,提高基础研究组织化程度,强化核心能力,提升建设效能,在增强创新体系一体化能力中发挥核心作用。
强化服务监督
各实验室主管部门和依托单位要指导实验室运行和管理,给予持续、稳定的科研投入,在人事、财务、科研组织等方面赋予更大自主权,协调解决建设、运行中存在的困难和问题,督促完善并落实组织管理、科研项目、仪器设备、经费使用、知识产权、安全等管理制度,支持实验室建设发展。
强化主体责任
实验室要聚焦主攻方向,迅速进入实质性运行阶段,加快引进集聚高层次科技创新人才团队,开展有组织基础研究、应用基础研究、前沿技术研究,开展高效率合作与学术交流,开放共享高质量创新资源,深化完善创新体制机制,落实科研诚信、科研伦理、安全生产等内部管理制度和实验室安全管理责任。