毕业季过后,新一届高校毕业生将正式步入社会。大家在忙着找工作的同时,是否安置好了自己的户口?近日,市公安局发布关于“高校毕业生落户杭州”的最新解读,下面这份落户攻略请收好!
一、关于《户口迁移证》
入学时将户口迁到学校集体户的毕业生,毕业时,学校给您的《户口迁移证》,是一个户口迁移的凭证,一般《户口迁移证》根据您的意愿会迁往原籍地或者就业地。不要长期将《户口迁移证》持于自己手中,因为此时您的户口处于“迁出注销”状态,会给您带来不便,所以请您尽快办理落户业务。
二、杭州落户政策
●大专
学历要求:全日制普通高校。
年龄要求:35周岁以下(不含35周岁)。
工作及社保要求:与用人单位签订有效期一年以上的劳动合同并由用人单位正常缴纳社保且有一个月已缴记录。
●本科
学历要求:全日制普通高校本科、经国家教育部留服中心认证的本科学历。
年龄要求:45周岁以下(不含45周岁)。
工作及社保要求:与用人单位签订有效期一年以上的劳动合同并由用人单位正常缴纳社保且有一个月已缴记录。(毕业两年内的可“先落户后就业”)。
●硕士
学历要求:全日制普通高校硕士研究生、2017年以后统招统考录取的非全日制研究生、经国家教育部留服中心认证的硕士研究生学历。
年龄要求:50周岁以下(不含50周岁)。
工作及社保要求:与用人单位签订有效期一年以上的劳动合同并由用人单位正常缴纳社保且有一个月已缴记录。(45周岁以下(不含45周岁)的可“先落户后就业”)。
●博士
学历要求:全日制普通高校博士研究生、经国家教育部留服中心认证的博士研究生学历。
年龄要求:55周岁以下(不含55周岁)。
工作及社保要求:可“先落户后就业”。
三、落户地址的选择
1.申请人在杭州有房产的,应落户到自有房产处;
2.申请人在杭无房的,但配偶、父母在杭有房产的,可选择落户到配偶、父母房产处;
3.申请人、配偶、父母在杭均无房的,可选择落户到以下地点:
①经公共人才服务机构同意可落户到人才服务机构集体户;
②经单位同意可落户到单位集体户;
③经亲友同意可落户到亲友城镇家庭户。
四、随迁和投靠
随迁是指申请人在办理落户时,其配偶和未成年子女可同时落户至杭州市区,但落户地不包括人才服务机构集体户。
投靠是指一方落户杭州后,其配偶和未成年子女通过市外夫妻投靠政策及市外未成年子女投靠政策落户分别投靠落户在杭州一方合法固定住所户口所在地。
所以毕业生落户时配偶和未成年子女有落户杭州意向的,可以在申请时一并提出随迁申请。
五、办理途径
线上:下载“警察叔叔APP”或“浙里办APP”并注册账号实名认证,然后搜索“人才引进落户”进行在线办理,应届毕业生或者毕业两年内的本科生搜索“大中专院校应届学生毕业落户(迁入就业地)”进行在线办理。注:贴心的小编为您准备了视频手把手教您线上办理,可通过“警察叔叔APP”-一看就会-杭州户籍新政-如何在线申请户口迁移查看。
浙江政务服务网:
应届毕业生:https://www.zjzwfw.gov.cn/zjservice/item/detail/index.do?localInnerCode=be03fa5d-6a62-4197-8296-553d50af0f2a
往届毕业生:https://www.zjzwfw.gov.cn/zjservice/item/detail/index.do?localInnerCode=4c78792c-5bc9-49f0-9301-0fb25cb7875a也可办理
线下:任一派出所户籍窗口(详见派出所地址及联系方式)

派出所地址及联系方式
六、所需材料
1.迁移人员的户口迁移证或户口簿及身份证,原件1份;
2.毕业证书,如是国(境)外毕业的大学生提供教育部学历学位认证,原件1份;(非全日制研究生还需提供学位证书)
3.社会保险缴纳记录证明,原件1份;(已缴状态,原件1份,大专、毕业2年以上本科、45至49周岁硕士研究生学历需提供)
4.与用人单位签订的有效期一年以上的劳动合同,原件1份;(大专、毕业2年以上本科、45至49周岁硕士研究生学历需提供)
5.结婚证,原件1份;(随迁配偶和未成年子女需提供)
6.出生医学证明,原件1份。(随迁未成年子女需提供)
7.收养证;(随迁收养子女的需提供)
8.离婚证、离婚协议书;(离异随迁未成年子女(民政办理)需提供)
9人民法院生效裁判文书;(离异随迁未成年子女(人民法院办理)需提供)
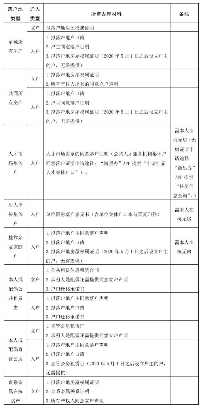
10. 落户地材料:

七、办理流程

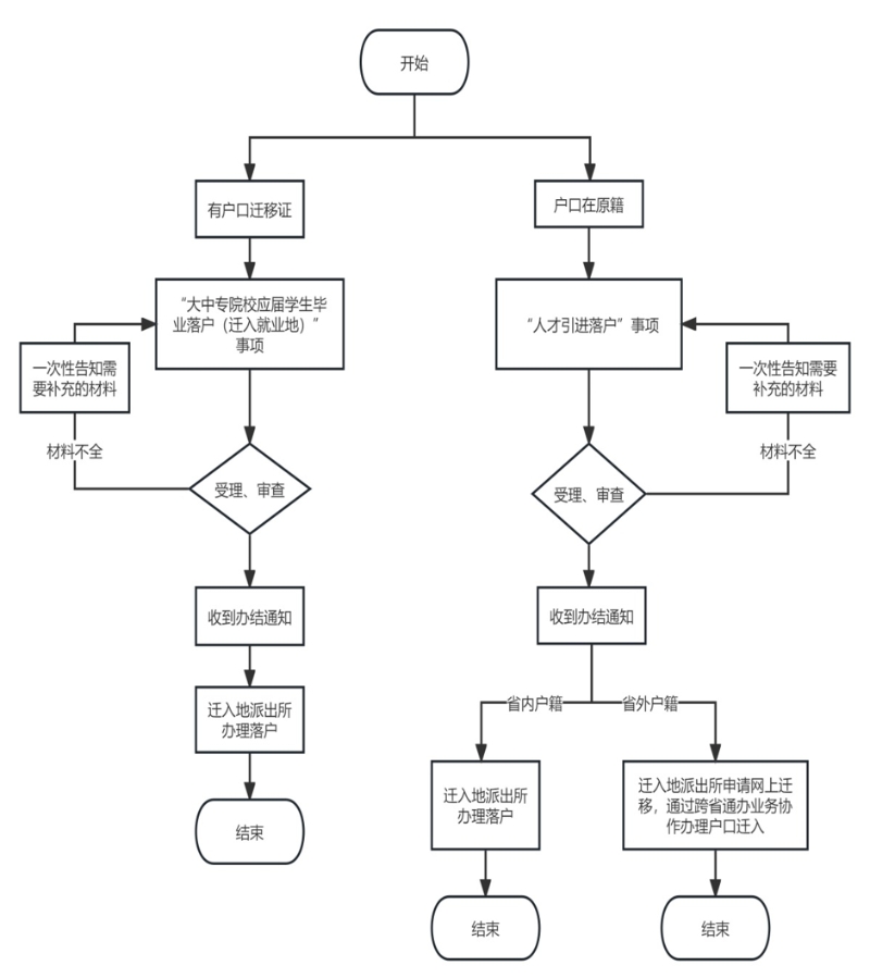
应届毕业生落户是当日审批完成,如果您是在周末或节假日申请会顺延到工作日审批。往届毕业生审批时限是5个工作日,这里是不包括周末和节假日的。
审批结果分为三类,第一类:持有《户口迁移证》的,审批同意后即可办理落户业务,取得户口簿;第二类:户口在省内原籍地的,审批同意后派出所为您办理网上迁移后办理落户业务,取得户口簿;第三类:原户籍地为省外的,可持《准迁证》至原户籍地办理户口迁出后再办理落户;也可签署《户口网上迁移告知单》通过“跨省通办”办理户口一站式迁移,再办理落户业务,取得户口簿。