杭州市公安局临平区分局
因公安工作需要,杭州市公安局临平区分局面向社会公开招聘警务辅助人员,相关事项公告如下:
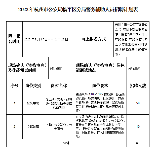
招聘计划
杭州市公安局临平区分局面向社会公开招聘警务辅助人员(以下简称辅警)68名。具体岗位详见下图招聘计划表,有意者可按规定条件和程序报考。
招聘条件
(一)具有中华人民共和国国籍,年满18周岁以上,35周岁以下;
(二)拥护中华人民共和国宪法,遵守国家法律法规,品行端正;
(三)户籍不限;
(四)性别详见招聘计划表;
(五)具有大专以上文化程度和履行岗位职责所需的工作能力,有一定的文字功底、能熟练操作计算机。部分岗位需适应夜班。应届毕业生证书取得时间,需在2023年2月17日之前;
(六)同等条件下,优先招聘公安类或政法类院校毕业生,具有公文写作、软件(程序)设计开发、新媒体运营等专业技能人员;
(七)下列人员应聘辅警的,其学历可以放宽至高中(中专),并可以优先录取:
1.烈士遗属,因公牺牲的军人、人民警察、辅警的遗属,病故军人遗属;
2.退役军人;
3.国家综合性消防救援队伍转退的救援人员;
4.见义勇为人员;
5.国家和浙江省规定的其他人员。
不予招聘情形
具有下列情形之一的,不予招聘:
(一)受过刑事处罚或者涉嫌犯罪尚未结案的;
(二)因吸毒、赌博、卖淫嫖娼、故意伤害、寻衅滋事等行为受过行政处罚的;
(三)被开除公职的;
(四)被依法列为失信联合惩戒对象的;
(五)国家和浙江省规定的其他情形。
招聘程序
按照公开、平等、竞争、择优的原则,考生自愿报名,通过网上报名(资格审查)、体能测试、笔试、面试、体检、政治考核、公示、聘用等程序进行。
(一)报名(网上报名)
时间:2023年2月17日至2月26日;
报名方法:关注“临平公安”微信公众号,在底下对话框内回复“报名”两个字,即可在线报名。根据电子报名表内容如实填写相关内容,报考人员需确保提交信息和材料的真实性、准确性。如相关岗位报考人数不足开考比例的,视情核减招聘人数。

合同和待遇
聘用人员按照规定与招聘单位签订劳动合同,首期合同为3年。工资待遇实行层级化管理,缴纳“五险一金”。
咨询电话:0571-89261039;
咨询时间:2023年2月17日至2月26日,每天9:00至17:00。