近日,浙江部分事业单位发布招聘公告。有适合你的岗位吗?怎么报名?在找工作的小伙伴们,这些招聘信息快收好吧↓↓
浙江省社会主义学院
浙江省社会主义学院(浙江中华文化学院)是中共浙江省委领导的统一战线性质的政治学院,是民主党派和无党派人士的联合党校,是统一战线人才教育培养的主阵地,是开展党的统一战线工作的重要部门,是干部教育培训体系的重要组成部分,学院是正厅级事业单位。
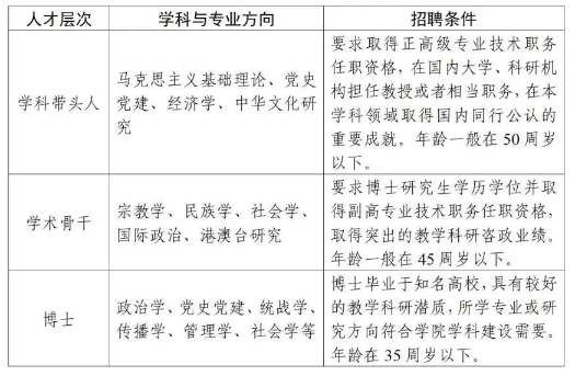
本次招聘专业技术岗专职教师3名,包括学科带头人、学术骨干以及博士。

报名方式
自公告日起全年招聘,招录招满为止。应聘人员将以下材料发送报名邮箱zjsyrs@163.com,均提供电子版:
(1)《浙江省社会主义学院教师应聘登记表》(下方二维码);
(2)近五年发表的论著目录、获奖情况、代表性论文及其它能够证明学术业绩的材料扫描件;
(3)近期免冠1寸证件照1张;
(4)学历学位、职称材料:最高学位和学历证书及任现职证明或毕业生推荐表。邮件主题请标明“应聘岗位+姓名”。

扫描二维码下载《登记表》
咨询方式
联系人:许老师、肖老师
电话:0571-89082981,
0571-89082135
杭州市上城区事业单位
杭州市上城区面向国内外部分知名高校毕业生招聘事业单位紧缺专业人才40名左右。

报名方式
2月10日-3月5日,报名人员关注“江河汇才驿站”微信公众号,在对话框输入“紧缺人才”或由网址进入报名界面,在线填写报名表,并依照提示上传相关材料。
网址:
https://qt.hrse.com.cn/partyTalent/index
咨询方式
电话:0571-89500314
咨询时间:工作日9:00-12:00,14:00-17:30