根据2022年版的《义务教育劳动课程标准》,从今年9月起各大中小学将开设劳动课。校内有课了,家庭劳动教育又该怎么做?8月9日,杭州市教育局发布了一份《杭州市中小学生家庭劳动清单(征求意见稿)》,为学生家长罗列了从小学一年级到高中三年的家庭劳动明细。
杭州市教育局相关负责人介绍,目前这份清单对标国家最新课程方案和课程标准,以提升学生的劳动观念、劳动能力、劳动习惯和品质、劳动精神等核心素养为目标,围绕日常生活劳动、生产劳动、服务性劳动3大类内容,以任务群为基本单元进行设计,供家庭教育对照。
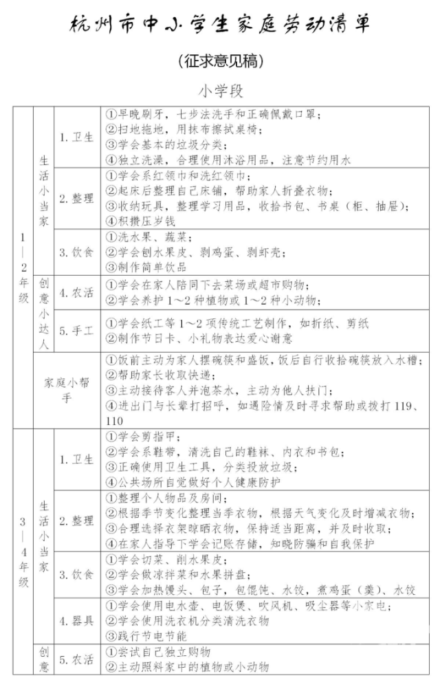
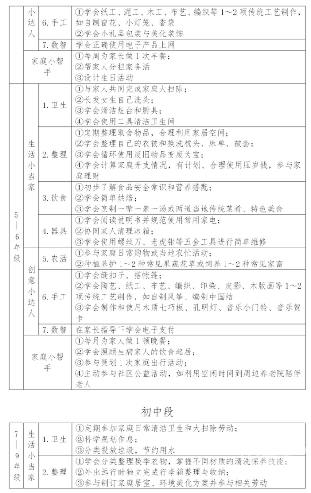
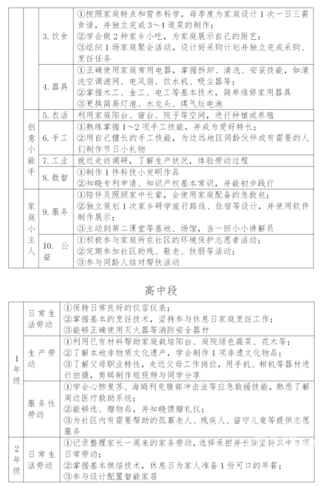
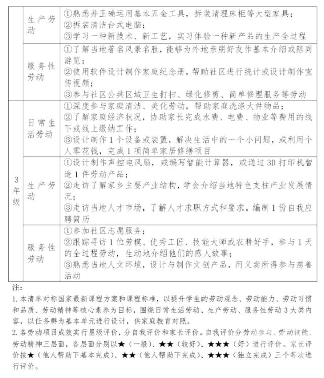
清单按照年级不同将家庭劳动内容分为生活小当家、创意小达人和家庭小帮手三部分,并对每个部分进行了细分后,罗列了具体的劳动内容。
例如,一二年级要学会基本的垃圾分类,收纳玩具、洗水果、蔬菜等等;三四年级则要求更高,学会加热馒头、包子,包馄饨、水饺,煮鸡蛋(羹)、水饺等饮食技能,还加上了适当的农活;五六年级要学会缝扣子、搭帐篷,每月为家人做1顿晚餐,以及主动参与社区公益活动,如利用空闲时间到周边养老院陪伴老人等。
征求意见稿还提到,目前清单内的各劳动项目成效实行星级评价,分自我评价和家长评价。自我评价分劳动参与、劳动技能、劳动精神三层面,各层面分别以★(一般)、★★(较好)、★★★(好)进行评价。家长评价按★(他人帮助下基本完成)、★★(他人帮助下完成)、★★★(独立完成)三个等次进行评价。
目前文件正在征求意见当中,如果你是中小学生家长,可以留言提出你的意见和建议!以下是文件发布的完整版清单——
一起来看看具体内容——




目前,这份文件还在征求意见阶段,杭州市教育局相关负责人表示,希望各位家长结合自身家庭情况,对这份清单提出宝贵的意见和建议。
你觉得清单中提到的这些劳动任务,难度如何?在具体实行时,有没有需要改进的地方?