浙江药科职业大学
浙江药科职业大学是浙江省药品监督管理局直属公益二类事业单位。学校地处宁波市,现有奉化、鄞州两个校区。
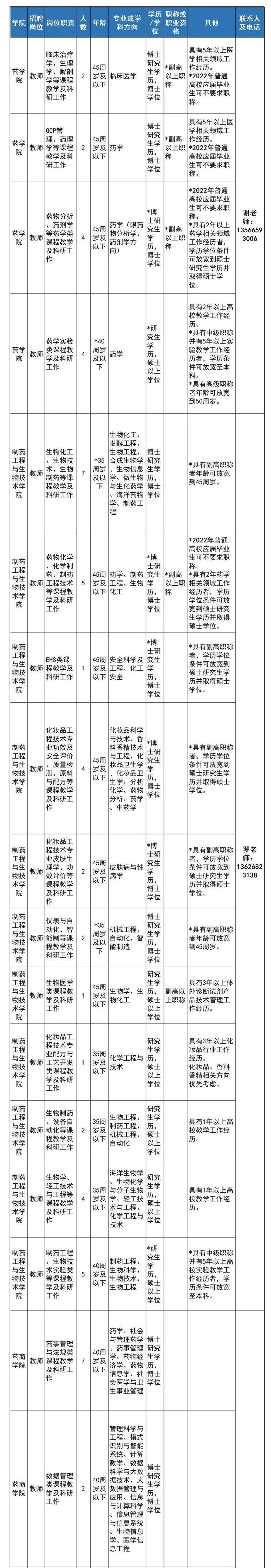
本次招聘需求为44个岗位共160人。
岗位表


报名方式
报名时间:公告之日起至2022年8月12日。
应聘人员应在规定期限内提供报名表、身份证、学历(学位)证书,以及一些岗位条件相关的劳动(聘用)合同、社保缴费记录证明、职称证书、中共党员(含预备党员)证明、获奖证书等相关材料的扫描件和近期免冠1寸电子照片,通过电子邮件发至邮箱:zjpc2717@126.com,邮件主题请标明“应聘岗位代码+姓名”。
咨询电话:
0574-88839034、88839032