杭州发布消息 近日,有部分市民收到市人力社保局关于社保卡过期的短信提醒。为不影响卡片正常使用,建议仍持有一代卡的市民朋友们,及时升级为三代社保卡(市民卡)。如何申领?三代卡有哪些福利?赶紧往下看。

提醒短信
如果您收到这条短信,请检查一下您和家人的社保卡(市民卡),是否已过有效期。

图片参考
目前,一代卡已全面停发,功能也将逐步关闭。为不影响卡片正常使用,仍持有一代卡的市民朋友们,请及时升级为三代社保卡(市民卡)。

图片参考
与一代卡相比,三代卡在技术安全、使用便利等方面,均进行了重要升级,应用场景更广泛。
安全升级
第三代社保卡(市民卡),安全有保障!
第三代社保卡(市民卡)在技术体系基础上,增加了国产密码SM4算法、非接触式读写、个人数字证书、生物特征识别等新功能,与一代、二代卡相比,易用性、便捷性、安全性大大提升。此外,三代卡的公共交通芯片也进行了全面升级,采用行业统一标准的CPU芯片,技术安全等级更高、应用更完善,能更有效保障用户的数据信息安全。
功能升级
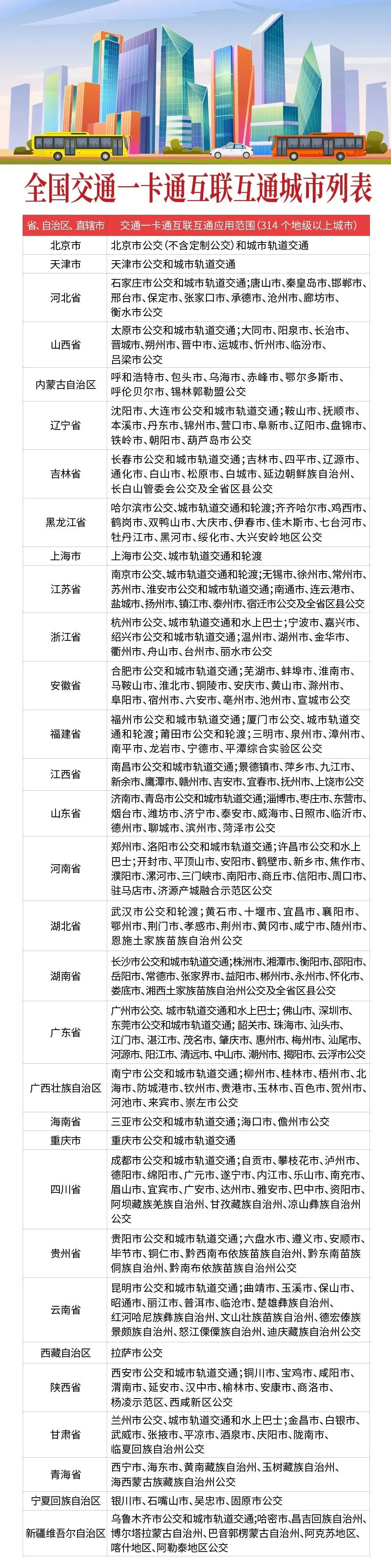
一卡通“乘”,全国交通互联互通!
第三代社保卡(市民卡)新增全国交通一卡通互联互通功能,支持包括杭州在内的300多个城市刷卡享受公共交通出行服务。

杭州市发行的第三代社保卡(市民卡),开通交通互联互通功能后,不仅在杭乘坐公共交通刷卡可享受当地的乘车优惠,在全国范围内(上文列表中的300多个城市)乘坐公共交通线路也能使用。
温馨提示:异地使用,具体优惠方式、优惠额度及适用范围参照当地公共交通规则的规定执行。
服务升级
“市域出行”和“全国出行”随心选
👉开通方式
杭州市发行的第三代社保卡(市民卡)默认加载市域出行功能,如需加载全国出行功能,本人可持三代卡至市民卡服务网点办理,委托他人代办还须提供双方有效身份证件原件。
温馨提示:市域出行与全国出行功能只能二选一。
👉使用范围
市域出行 :杭州市乘坐地铁、公交、水上巴士、租赁公共自行车(仅主城区),不支持全国出行。
全国出行 :除支持杭州市域出行功能外,同时还支持在全国交通一卡通互联互通城市公共交通出行(注:市域出行功能可挂失,全国出行功能不可挂失)。
👉充值方式
使用带有NFC功能的安卓系统手机(IOS系统不支持)通过微信,就能给三代社保卡(市民卡)公共交通出行应用的钱包区充值、查询余额(月卡优惠区暂不支持),随时随地即充即用。
举个例子
拿着杭州办理的三代社保卡(市民卡),开通了交通互联互通功能后,不仅能在杭州用,到了北京、上海、广州,也可以刷这张卡乘坐这些城市的公交和地铁。如果用户使用的是带有NFC功能的安卓系统手机,通过微信,随时随地就能给三代社保卡(市民卡)钱包区充值。
随着杭州实施常态化核酸检测,
孩子上学入校园(具体以学校通知为准)
和乘坐公共交通刷第三代社保卡(市民卡)
都支持查验健康码和48小时核酸状态功能
除了以上的实用功能外
办理金融功能激活后
还可通过社保卡(市民卡)
领取就业补贴、养老金等待遇
咨询电话:96225
如果你还没有第三代社保卡(市民卡)
请尽快升级吧
现在扫码办理
还有包邮到家活动哦~
