48班规模!杭州高级中学多了一所新分校,选址刚确定
杭州网  发布时间:2022-01-12 08:15   

都市快报讯 这两天,一则消息引发大批杭城家长关注——杭州高级中学要在临平开分校了。

这是临平区政府网近日发布的一则信息,对《杭州高级中学临平分校地块选址暨控规局部调整论证报告》的公示说明。

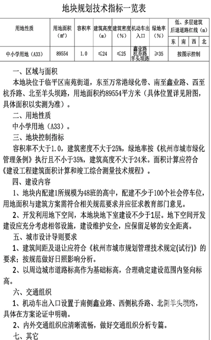
文中提到,杭高临平分校位于杭州市临平区南苑街道,东至万常港绿化带、南至鑫业路、西至杭乔路、北至羊头坝路,用地面积约89554平方米。

从地图上看,位于翁梅地铁站附近。

来看看具体的规划图。

这所学校将建成为48班规模的高中,配备不少于100个社会停车位。

来源:都市快报  作者:记者 张娜  编辑:高婷婷
返回
这两天,一则消息引发大批杭城家长关注——杭州高级中学要在临平开分校了。这是临平区政府网近日发布的一则信息,对《杭州高级中学临平分校地块选址暨控规局部调整论证报告》的公示说明。