都市快报讯 这两天,一则消息引发大批杭城家长关注——杭州高级中学要在临平开分校了。
这是临平区政府网近日发布的一则信息,对《杭州高级中学临平分校地块选址暨控规局部调整论证报告》的公示说明。

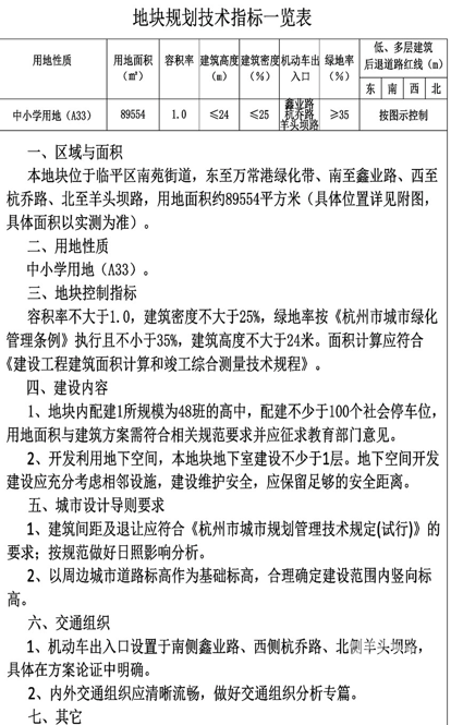
文中提到,杭高临平分校位于杭州市临平区南苑街道,东至万常港绿化带、南至鑫业路、西至杭乔路、北至羊头坝路,用地面积约89554平方米。
从地图上看,位于翁梅地铁站附近。

来看看具体的规划图。

这所学校将建成为48班规模的高中,配备不少于100个社会停车位。


根据方案显示,学校地上建筑面积72497平方米,含教学楼及辅助、综合楼、半地下报告厅、图书馆、体艺楼/风雨操场、食堂、学生宿舍楼、教工宿舍楼、行政办公、看台门岗等。

新学校何时开建,什么时候招生,将采用哪种招生方式?橙柿互动记者联系了杭州市教育局。
相关部门负责人说,这所学校已经确定要建,目前正在前期工作中。具体何时开建、招生,暂时还未确定。
这几年,杭城多所重高纷纷来到主城区外办分校,把优质教育资源向更广的区域辐射。
杭州学军中学在余杭开办海创园学校,杭州第二中学在萧山区开办钱江学校等,招生方式都是主城区和学校所在城区,招生名额各占一半。
“杭高这所分校,现在选址完成,按照建设周期,可能还要三四年才能投用。招生模式方面,可能和学军、二中跨区办校差不多,还会采取类似的招生方式,主城区一半,所在城区占一半。”一位教育圈的业内人士说。
不过,这所学校最终何时投用、招生,还请关注教育部门的权威消息。