
全媒体记者 高洁 摄
柯桥发布消息:6月21日上午,绍兴轨道交通1号线柯桥段初期运营前安全评估结束并举行反馈会。自6月19日以来,上海市交通运输行业协会组织来自交通部及全国各地地铁行业的23位轨道交通专家,开展了绍兴轨道交通1号线柯桥段初期运营前安全评估,对绍兴轨道交通1号线柯桥段初期运营条件进行全面检查和核验。专家组通过查阅资料、现场踏勘、系统测试和讨论交流,认为绍兴轨道交通1号线柯桥段具备初期运营前的条件。据悉,绍兴轨道交通1号线柯桥段预计7月1日前实现初期运营。



全媒体记者 高洁 摄
期间,专家组观看了绍兴轨道交通1号线柯桥段宣传片,认真听取了工程建设情况、初期运营准备情况、交通配套情况等相关报告。专家组分成总体组、土建组、设备一组、设备二组、运营组共5个小组,审阅了有关资料,乘坐了列车,在车上察看了若干区间,实地检查了10座车站,相关车站防淹门、区间风井、联络通道、岔区、区间泵房以及万绣路车辆基地、笛扬和万绣路2座主变电所等情况。在万绣路车辆基地内的临时控制中心,专家们全程旁站见证并核查由运营人员操作进行的车辆安全防护功能测试等十大类42项抽查测试检验。专家们还与建设、运营、设计、咨询等单位相关人员进行了深入的交流和讨论,对绍兴轨道交通1号线柯桥段初期运营之前的建设、运营筹备予以充分肯定和高度评价。


全媒体记者 高洁 摄
“这次安全评估的通过,标志着绍兴轨道交通1号线柯桥段已经具备初期运行的条件。”区轨道交通集团有关负责人表示,此次安全评估的通过不是终点,而是一个起点,他们将全面落实、限期整改专家组提出的问题意见,为市民提供舒适、便捷和安全的出行环境,同时为绍兴柯桥融杭接沪提供更加坚实的基础。
新闻多看点
杭绍城际轨道交通建设运营情况
杭绍城际轨道交通,现称绍兴地铁1号线柯桥段,是“杭绍一体化合作先行区”的建设内容。线路西起杭州地铁5号线终点站姑娘桥站,以地下线方式经萧山新街、衙前后进入杨汛桥,穿越牛头山隧道后高架进入钱清,沿杭甬高铁南侧并行向东通过钱清镇,沿群贤路向东在小佐路前转入地下进入柯桥城区,终于笛扬路站(明年与绍兴地铁1号线贯通)。线路全长20.3公里,其中柯桥区境内15.35公里,萧山区境内4.95公里,地下线路长9.87公里,高架线路长7.34公里,过渡段长1.06公里,穿牛头山隧道长2.03公里。

杭绍线共设有10座车站,其中6座地下站、4座高架站。列车采用B型鼓型列车,和杭州地铁1号线一样,以红色为主色调,列车全长约120米,车体最宽处达2.88米,最高运行时速100公里,全程约27分钟。预计于今年6月底初期试运营,现将相关情况予以分享:
绍兴地铁1号线全线站点示意图

票价相关情况
绍兴地铁与杭州地铁票价、票制统一,票、卡、码互联互通,一票乘车、付费区换乘。票价及优惠政策如下:





柯桥段地铁时刻表
(暂未发布)
试运营期间,首末班大概时间:中国轻纺城站6:00--21:55,姑娘桥站6:00--22:00;各站停靠时间约35秒,首末站停靠时间4-5分钟;全程时间:上行27分59秒,下行27分10秒。具体以运行图正式发布为准......
杭州地铁5号线时刻表

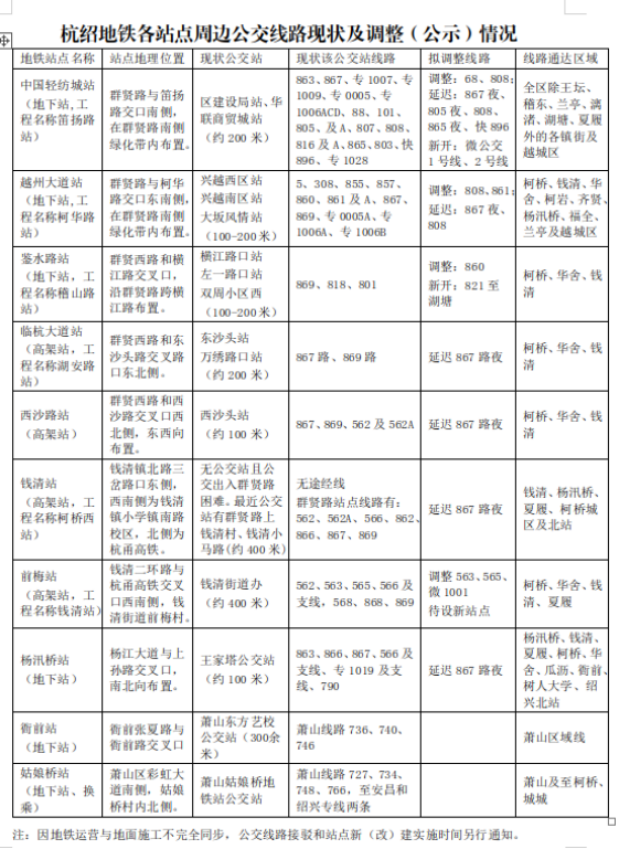
柯桥公交配套地铁口线路情况
杭绍线试运营的同时,公交公司将通过延迟相关线路末班时间、调整部分线路等方式进行配套,今后将随着地面站点建设和需求变化作进一步优化并新开线路。具体配套情况如下表(其中拟调整和新开的线路尚在公示中,以调整实施前的公告为准):

杭州地铁线路及换乘
柯桥的杭绍线,一头连着杭州地铁“换乘王”5号线,一头连着绍兴地铁1号线,将绍兴串进了萧山、滨江、上城、下城、拱墅、西湖、余杭等7座城区,换乘16号线还可抵达临安区。绍兴的地铁2号线也已开建,杭州地铁线路总长度已至306公里,实现十城区轨道交通全覆盖,萧山国际机场双地铁线交汇,并继续向2022年建成516公里城市轨道交通线网进发。

