浙江发布消息
新一波的浙江教师招聘来啦
想从事教育工作的小伙伴们
赶紧来看看这些招聘信息
有心仪的赶紧报名吧~

杭州湾新区
宁波杭州湾新区公开招聘事业编制小学教师28名。
岗位表

报名方式
报名时间:2021年3月22日9:00~3月30日16:00。
本次招聘将采用网络报名方式。报考者登录宁波市考试网报名系统http://bm.nbrc.com.cn/选择进入“2021年宁波杭州湾新区公开招聘事业编制小学教师网上报名”,按要求如实输入个人信息,根据招聘条件选择岗位进行报名,每人限报一个岗位(仅注册不报名无效)。注册报名期间,报考人员可以更改报考的岗位,逾期不再受理注册及报名。
扫二维码了解详情

象山县
经县人力资源和社会保障局审核同意,决定公开招聘60名事业编制教师。
岗位表

报名方式
报名时间:2021年3月15日9:00~3月17日16:00。
本次招聘将采用网络报名方式。报考者登录宁波市考试网上报名系统(http://bm.nbrc.com.cn/),点击首页“事业招考”栏目,再点击“报名入口”,选择进入“2021年象山县公开招聘事业编制教师公告”,按要求输入个人信息,严格按照招聘所设条件选择职位进行报名,每人限报一个职位。报名期间,报考者可以更改报考职位,逾期不再受理报名。
扫二维码了解详情


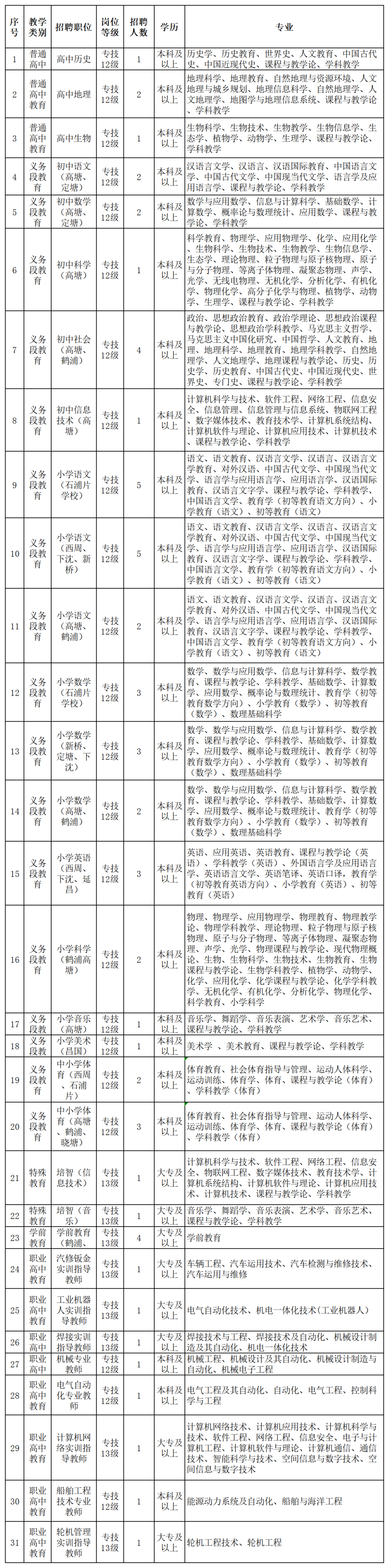
永嘉县
永嘉县教育系统提前公开招聘中小学、幼儿园教师67名。
岗位表

报名方式
报名时间:2021年3月18日(8:30~11:30,14:00~17:00)
本次招聘将采用现场报名方式。报考者与报名工作人员进行沟通、面谈。达成意向的报考者须填写纸质报名表及提供相关材料。
报名地点:永嘉县教育局人事教育科(县教育研训大楼1406材料审核室)。
扫二维码了解详情


桐乡市
2021年,桐乡市教育系统面向师范类应届毕业生招聘105名事业编制教师。
岗位表

报名方式
报名时间:2021年3月17日9:00~3月19日16:00。
本次招聘将采用网络报名方式。报考人员登录桐乡市教师招聘网报平台(http://zp.zjtxedu.org)并注册个人真实信息后,选择符合条件的岗位进行报名,每位应聘人员限报一个岗位。仅注册不报岗位,视为无效报名。逾期系统关闭,不再受理报名。
扫二维码了解详情


安吉县
安吉县面向湖州师范学院2021届师范类毕业生招聘教师33名。
岗位表

报名方式
报名时间:2021年3月16日(周二)9:30~11:30
本次招聘将采用现场报名方式。应聘人员通过邮箱jszp434@163.com网上报名的,须在3月16日上午现场提交报名材料原件。要求应聘人员应聘职位与所学专业一致或相近,每人限报1个职位。各职位具体条件见安吉县教育局2021年人才引进教师急需学科汇总表。
报名地点:湖州师范学院中校区11幢110室
扫二维码了解详情


绍兴市第一中学
绍兴市第一中学本次计划招聘事业编制教师2人。
岗位表

报名方式
报名时间:2021年3月5日~3月20日
本次招聘将采用网上报名方式。应聘者填写《绍兴市第一中学2021年教师招聘报名表》;2019届、2020届毕业生提供毕业证书扫描件和未就业承诺书;2021届毕业生提供学校核发的就业推荐表、教育部学生司制发的《全国普通高校毕业生就业协议书》(省外高校可持省级教育行政部门制发的《普通高校毕业生就业协议书》)扫描件;并同相关专业技能及比赛经历的证明材料扫描件压缩打包,发送至学校邮箱:sxyzxzxx2020@163.com。
扫二维码了解详情


婺城区
婺城区面向社会公开招聘中小学、学前教育教师共36名。
岗位表

报名方式
报名时间:自公告发布之日起至2021年3月26日17:00,逾期不予受理。
本次报名采用网上报名方式。每人限报一个岗位,多报无效。报名时需如实填报相关信息,并按要求上传有关资料,不如实填报的取消笔试、面试、录用资格。
扫二维码了解详情


丽水职业技术学院
丽水职业技术学院拟面向社会公开招聘专业技术人员61名。
岗位表






报名方式
报名时间:自公告发布之日起至2021年6月30日。
本次报名需要电子邮件报名、人才招聘网站报名(两者同时报名)。报考人员下载并填妥《报名表》,连同个人简历及相关证明材料、电子版的近期免冠一寸照片,以“姓名+报考岗位名称”命名后发送至报名电子邮箱:lszjyrsc@163.com,并在丽水职业技术学院人才招聘网站(http://rczp.lszjy.com/)注册应聘账号,选择岗位,填写简历信息,上传相关报考材料,在线投递。
扫二维码了解详情

看了这么多岗位
你心动吗?
心动就把简历
投起来吧~