
随着雨季来临,高速公路因路线变坡、路面车辙、中分带渗沟设计与施工缺陷,以及路面排水系统不畅等原因,易造成路面积水。
而雨天在高速行车,由于路面湿滑,车轮与地面的附着系数小,轮胎和路面间会形成“水膜”,如果车辆速度过快,即便是较轻微的刹车和打方向,都会因此时的轮胎抓地能力极差,造成侧滑或侧翻,从而导致交通事故。
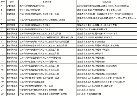
昨天,高速交警杭州支队公布了辖区路段22处积水点,并提醒广大驾驶员朋友注意雨天行车安全。
高速交警提醒:雨天在高速公路上行车,跟车不要太近,一定要保持适当距离。路过“积水点”时,一定要注意两点:一是不能猛踩刹车。情况紧急也只能轻点刹车,逐渐减速;二不能急打方向盘。高速路面的积水一般很浅,不用担心车辆颠簸,路过积水点时,右脚离开油门,轻放在刹车上(随时做好点刹的准备),双手握紧方向盘,匀速笔直开过去。