采访样本:
1.工联美食广场麻辣香锅林老板
林先生是台湾人,2003年来大陆玩了一趟,决定做生意。先在上海做起了韩国烧烤,目前已开了10多家分店。
如今的林先生,已习惯在上海和杭州两头跑。不出他所料,位于工联商厦地下室的这间“麻辣香锅”快餐店,虽然店面不大,但因为地段好,再加上有地铁客流支撑,自今年“五一”开业以来,营业额月月攀高,上个月已突破了70万元。
2.工联二楼女装店老板娘张女士
和工联地下美食广场的热闹相比,工联二楼、三楼的女装店,冷清很多。“倒不是地铁商业不好,主要是因为淘宝越来越盛行,对我们实体店冲击很大,再加上这两年经济不大景气,女人自然买衣服就少了。其实,工联和地铁合而为一,应该不愁客流,明年肯定慢慢能起来。现在还是客流培育期。”张女士充满信心。
杭州市城市规划编制中心副总工程师、教授级高级规划师应联行,一直在研究“地铁时代”杭州城市商业布局的嬗变和重构。
昨天,她说,现代化的地铁作为快速、便捷、大运量的交通工具,不仅对杭州的城市空间结构形态、人口合理布局、交通的组织方式、城市中心区的有机更新和新区开发等诸多方面产生巨大影响,更重要的是它将成为未来整个城市经济发展的“强劲助推器”,有力催生新的杭州城市商业布局和商业模式,使地铁沿线形成新的城市“商业走廊”。
以香港为例,著名经济学家郎咸平认为,香港成为购物天堂应归功于地铁商业,香港地铁虽然总长只有43.2公里,但日客流量超过200万人次,最高时达到280万人次,地铁站点分布着大大小小30个购物中心,占香港购物中心的1/3左右。地铁带来川流不息的人流,也造就了“时代广场”、“置地广场”等一大批购物天堂。
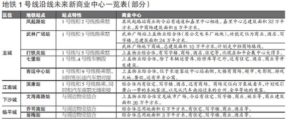
就杭州来说,目前沿地铁线商业氛围最浓厚的就是延安路一带,中段有工联、龙翔等服饰城以及湖滨银泰等中高端商场,南端有解百、银泰西湖店,北端有杭百、国大、杭州大厦、银泰武林店。
应联行也认同张女士的分析,认为目前工联服饰人气不够旺,主要是受到电商冲击。今后如果服饰城能整体转型升级,积极和电商合作,实行线上线下交易,坐拥主城区地铁站上盖物业,“突围”而出还是比较容易的。
但今后杭州的商业格局必然不会局限于延安路。应联行说,有了地铁后,杭州城市商业布局将向外扩散,最终形成由市级商业中心及新崛起的副城商业中心和众多片区级商业中心共同构成的“多极分散”网络状格局,各个商业中心之间以及商业中心和顾客居住地之间,通过地铁等便捷快速的交通网络联系。
